关键词:暂行法规,暂行部门规章,稳定性,立法体制
作者简介:田雷,法学博士,华东师范大学法学院教授、社会主义历史与文献研究院研究员;崔赛雅,华东师范大学法学院博士研究生。
一、问题的提出
在我国立法实践中,广泛存在着以“暂行”“试行”命名的特殊立法形式,学界将其统称为“暂行法”。[1]暂行立法在新中国成立后即见于我国法律体系,自改革开放以来大面积扩散,成为从中央到地方、从权力机关到行政机关,广泛用以缓解改革对立法的迫切需要与立法条件不成熟之间矛盾的立法手段。[2]进入21世纪,立法的核心要求由“快比慢好,有比没有好”调整为“提高立法质量”与“建设法律体系”。虽然暂行立法数量大幅减少,但暂行立法形式仍广泛存在于多个层次的立法之中,并在法治实践中持续演进,不断更迭出试验性立法、暂时调整或停止适用法律等新形态。
我国现有的暂行立法研究主要采用整体考察的方式,集中探讨三个层面的问题。一是暂行立法的概念界定与类型化分析,在厘清暂行立法内涵与外延的同时,围绕暂行法、试验性立法、先行性立法之间的关系展开学理交锋。[3]二是暂行立法的存废之辩,分析暂行法的“暂行”价值,并审视暂行形式对传统法律理念与实践构成的挑战,以此探讨暂行立法的正当性基础与优劣面向。[4]三是暂行立法的现存问题与机制完善,从主体、权限、暂行事项和期限、立法程序以及立法监督等方面,构建暂行立法的制度体系。[5]现有研究较为全面描绘暂行立法的整体样貌,但整体性考察与打包式分析的研究路径,也一定程度上掩盖了暂行立法在历史演进中的动态脉络及其内在逻辑。其中最为关键的问题在于,现有研究对暂行立法与立法体制形成的互动缺乏深度剖析——笼统的历史梳理未能清晰呈现暂行形式在不同立法层级间的动态变迁,也忽略暂行立法在立法体制历史构建中的重要作用,从而无法全面认识其对我国改革开放历史时期立法实践的深层意义。
整体上,我国暂行立法呈现着从权力机关向行政机关拓展、从中央向地方拓展的演变路径,[6]且地方暂行立法很大程度上是中央模式的复刻。此外,1985年全国人大授权国务院对有关经济体制改革和对外开放方面的问题先行制定暂行的规定或条例,被视为暂行立法获得合法性的关键节点。[7]基于此,本文将研究视野聚焦于国务院暂行行政法规(为行文简便,以下简称为暂行法规)的立法变迁,考察中央层面暂行立法由权力机关向行政机关延伸的演进脉络,并分析暂行法规自身的内在演变特征,最终在暂行法规的立法变迁中探寻暂行立法在我国改革开放中的多元功能,并剖析暂行立法与我国立法体制形成之间的互动关系。
根据图1中暂行法规立法的实证数据,自1979年现行法律体系开端至2010年中国特色社会主义法律体系建成,暂行法规的立法实践可分为三个阶段:高位稳态立法阶段(1979年至1988年),立法收缩下降阶段(1989年至2000年),低位稳态立法阶段(2001年至2010年)。不同于暂行法规在1989至1999年的立法下降,无论中央还是地方,暂行法的整体立法数量自1979年至1999年均呈现出持续增长的趋势,其首次减少发生在2000年之后。[8]也即是,在1989年至1999年,暂行法规立法与暂行法的整体立法图景呈现一个显见背离:整体上,暂行法的年立法数量在九十年代持续增加,进入新世纪方才迎来首次下降;而暂行法规立法自1989年起便急剧减少,并由此开启了一个长达十余年且立法状况相对稳定的历史阶段。

鉴于上述立法状况的背离,本文的问题是暂行法规立法为什么由1989年分野出前后相继的两个历史阶段?暂行法规立法为什么在八十年代呈现出如此显要的比例?而在九十年代为什么又背离了此前的历史发展趋势?带着上述问题意识,本文将研究视野限定在全国性的暂行立法之中,并将镜头聚焦于国务院制定的暂行行政法规,回到历史的情景,跟随历史的变迁追踪暂行法规立法在八十年代的持续发展与后续的“断崖式”退潮,并分析此种立法变迁对我国同时期立法实践的影响。
二、暂行法规立法的常态化(1979-1988)
党的十一届三中全会确立以经济建设为中心的发展战略,由此也重塑了立法供求关系的底层逻辑。在“摸着石头过河”的历史语境下,立法需求的井喷式增长与立法能力不足之间形成尖锐矛盾,改革的渐进性特征与法律的稳定性要求之间呈现出格外的紧张。在此情形下,似乎不难理解具有过渡性、试验性质的暂行立法在实践中的广泛应用。因而,上承法律、下统地方立法的行政法规广泛采用暂行立法这一特殊形式也是应有之意,且立法实证数据也充分印证了这一点。从1979年至1988年,暂行法规年立法数量处在12至30部的区间,每年新制定的暂行法规占行政法规立法总量的比例均超30%,且这十年间有五年的比例甚至超过50%(若把1986年的49%也计算在内,暂行法规立法在这十年间则有六年过半数)。若要追根溯源,则需进一步探究:暂行法规在此十年间广泛存在的深层动因与合法性依据何在?
(一)暂行法规广泛存在的根据
回到历史语境,暂行法规首先因“成熟一条,制定一条”的立法策略得到广泛应用,随后在“八二宪法”制定中国务院获得法规制定权,1985年全国人大授权国务院先行制定暂行法规的历史进程中,积累多个层次的合法性依据,进而达到暂行法规立法的历史高峰。
1.“成熟一条,制定一条”
党的十一届三中全会将党和国家的工作重心转移到经济建设上来,并就民主和法制的问题作出重点指示,“为了保障人民民主,必须加强社会主义法制,使民主制度化、法律化,使这种制度和法律具有稳定性、连续性和极大的权威。”[9]为了做到“有法可依”,在立法的实现方式上邓小平提出:“现在立法的工作量很大,人力很不够,因此法律条文开始可以粗一点,逐步完善。有的法规地方可以先试搞,然后经过总结提高,制定全国通行的法律。修改补充法律,成熟一条就修改补充一条,不要等待‘成套设备’。总之,有比没有好,快搞比慢搞好。”[10]可见,改革开放初期立法工作的基本语境及指导方针是“有比没有好,快搞比慢搞好”,加快立法步伐的策略是“成熟一条,制定一条”。
1979年作为现行法律秩序的开端,行政法规中大量暂行立法在此时的出现,正是“成熟一条,制定一条”与“有比没有好,快搞比慢搞好”交互产生的历史合力。在“快比慢好”的要求下,“成熟一条,制定一条”意在“不要等待成套设备”,及时出台法律规范以满足实践需要,而这意味着法律法规必然面临着频繁的修改。国务院此阶段对立法条件尚未成熟的法规冠以“暂行”“试行”之名,正是在“快比慢好”的场景内兼顾回应改革的法制需要与法律的内在稳定性要求的调适之举。一方面,“初步为实践证明有效但有待于在实践中进一步发展和证明的改革措施,应及时地制定一些临时的、暂行的法规条例。这样做,不只是为了提高这些改革措施的权威性,更主要是为了使改革更加有章可循。因为,具有法律规范的改革措施比以一般政策文件形式出现的改革措施更易于在实践中推行,后者由于其规范性不强、理解弹性大,不易完全推行。”[11]另一方面,对立法条件尚未成熟而实际工作又迫切需要的立法冠以暂行之名,也反证了法律规范稳定性的应有之义。暂时的“暂行”“试行”以正式法的制定为目的,在立法试验中进一步验证并完善改革措施,且避免了对正式法过于频繁的修改,从而实现正式法更长久的连续和稳定。
此外,需要特别指出的是,“暂行”这一特殊的立法技术并非是改革开放立法的产物。自新民主主义革命时期我国就开始运用暂行立法来缓解立法能力不足的问题。至新中国成立初期,面对亟需通过立法确认革命成果并维护社会秩序的要求,又受制于其时中央与地方分权立法体制,曾一度明确规定地方只能拟定暂行法令条例或单行法规。[12]在改革开放初期,面对立法需求激增,运用暂行法来缓解改革对立法的迫切需要与立法条件不成熟之间的矛盾,也可谓是一种基于历史惯习的选择,这也解释了为什么国务院在1979年出台的23部行政法规中,有13部是暂行法规,占比高达57%。
2.“制定法律不成熟的,先行制定暂行法规”
“八二宪法”第89条第1款规定,国务院“根据宪法和法律”制定行政法规。[13]在宪法起草过程中,“根据”与“不抵触”是经过反复考虑所做出的区分。通过对制定地方性法规的“不抵触”原则的内涵分析,有助于进一步明确“根据”原则的本意。对于制定地方性法规的“不抵触”原则,长期担任全国人大常委会法工委领导职务的顾昂然在1990年12月于中央党校的讲话中提到:“‘根据’还是‘不相抵触’,是经过反复考虑的。考虑到我国法制还不够完善,有些问题马上制定法律或行政法规还有困难,或者属于地方性问题不需要制定法律或行政法规,就可以由地方制定地方性法规,因此没有用‘根据’,而是写的‘不相抵触’。”[14]由此可以认为,在“不抵触”原则下,制定地方性法规只需遵守法制统一原则,不与现行法律、行政法规相抵触即可,而“根据”原则则要求行政法规的制定需要有明确的上位法依据。
处于改革开放的历史新时期,改革、开放、搞活要经过试验、探索,不断积累经验,此时重大问题、重大改革与立法呈现着复杂的双向关系。一方面,重大问题和改革往往需要先进行群众性的探索试验,才能将其定型化和法律化。另一方面,改革措施的推行和复杂问题的应对要求法律规范的及时供给,亟待法律法规的规范性与权威性予以保障。为了保障改革工作有条不紊地进行,对于亟需法律规范的新问题,“立法条件成熟的,应当及时制定法律;属于行政法规范围内的,可以由国务院抓紧制定行政法规。但是,还有不少新的复杂问题超出行政法规调整的范围,目前还缺乏必要的实践经验,需要探索、试验,由全国人大和全国人大常委会制定或者补充、修改法律的条件还不成熟,实际工作又不能等待。”[15]在此情形下,面对不成熟不能制定法律,国务院制定行政法规又缺乏立法权限,但没有法律规定即有阻改革的困局,1984年全国人大常委会率先授权国务院拟定有关改革工商税制的试行条例,[16]1985年全国人大进一步授权国务院在经济体制改革和对外开放方面必要时先行制定暂行法规,[17]等待立法条件成熟再上升为法律。这不仅进一步扩大了国务院的法规制定权限,也为国务院采用“暂行”这一立法技术提供了来自全国人大的合法性依据。
全国人大1985年的授权实际上也印证了“根据”与“不抵触”之间的差异。这次授权使国务院从“根据宪法和法律”制定行政法规,转变为“对于有关经济体制改革和对外开放方面的问题必要时可以根据宪法,在同有关法律和全国人大及其常委会的有关的基本原则不相抵触的前提下,制定暂行的规定或条例。”从“根据宪法和法律”到“根据宪法”并“同有关法律和全国人大及其常委会的有关的基本原则不相抵触的前提下”的变化,实际上是将“不抵触”原则扩充至国务院部分行政法规制定之中。在经济体制改革与对外开放方面,国务院在必要时可以先行制定暂行法规,经过实践检验,立法条件成熟时,再由全国人大或其常委会制定正式的法律。对此类法规冠以“暂行”的名称也有了超出此前暂行意涵的新意义:由暂行法规过渡积累经验,待条件成熟上升为法律,“暂行”名称不仅明确其过渡性、试验性性质,也成为弥补立法权限的重要形式。至此,“暂行”不再局限于某一立法形式之中,而成为不同立法层级之间的规范流动形态。
“制定法律不成熟而实际工作迫切需要的,先行制定暂行法规”这一立法路径在两个方面发挥着重要作用。一方面,正如彭真1985年在省、自治区,直辖市人大常委会负责人座谈会上的讲话中谈及的,“对新的重大问题、重要改革,要制定法律,必须先有群众性的探索、试验,即社会实践检验的阶段。在这个基础上,经过对各种典型、各种经验的比较研究,全面权衡利弊,才能制定法律。这是立法的一般性经验,也可以说是规律。”[18]另一方面,对于立法条件不成熟而实际工作迫切需要的立法事项,先行制定暂行法规,立法条件成熟后再制定正式法律,能够减少法律的频繁修改,从而保持法律的稳定性和权威性。如顾昂然所述,“经验成熟了制定为法律,可以保持法律的稳定性,防止朝令夕改。保持法律的稳定性,是十分必要的。外国人就怕我们不稳定,怕我们改变对外开放的政策;同时国内老百姓也怕变,他们说十一届三中全会以来的路线、方针、政策是好的,但担心这个政策会不会改变。所以,要强调保持法律的稳定性。”[19]
(二)暂行法规的两种类型
经过上述发展,国务院在立法实践中积极贯彻暂行立法这一特殊立法路径的同时,也在立法规范上对其进行确认,并开始有意识地构建暂行法规立法体制。
1987年《国务院“七五”期间立法规划》明确将暂行立法确立为立法中应当遵循的重要路径,“七五”期间的立法工作首要遵循就是从实际出发,实事求是的原则,“立法条件成熟的,应当及时制定、发布;条件不成熟的,要经过试点总结经验,待条件成熟时再制定行政法规或者法律。”[20]《关于〈一九八六年立法计划〉和拟订“七五”期间立法计划问题的请示》不仅确认暂行法规的两种类型,更重要的是,还明确对成熟的暂行法规的后续处理机制即“法规升格”工作。“国务院以往发布或者批准发布的法规,由于情况发展、变化,目前需要修订、升格的,或者过去没有相应法规,由于工作需要,亟待加以制订,同时起草条件又已基本成熟的,各有关主管部门可以积极组织起草,报请国务院审批。法规‘升格’,是指由‘暂行条例’、‘暂行规定’变成‘条例’、‘规定’,或者由‘条例’上升为‘法’,等等。”[21]
根据暂行目标、立法权限以及不同立法形式之间的关系,可以将国务院暂行法规划分为两种类型。第一种类型为,属于行政立法权限范围内、本就应当制定行政法规的立法事项,立法条件尚未成熟而实际工作迫切需要时,国务院先行制定暂行法规积累经验,待立法条件成熟,再升格为正式的行政法规。终及整个八十年代,国务院有着大量的此类立法实践,《价格管理条例》的制定就是其中一个典型立法例。在总结我国物价管理工作经验的基础之上,为了促进价格改革,1982年8月国务院先行制定了《物价管理暂行条例》。1987年国务院颁行的《价格管理条例》,正是在总结1982年暂行条例实施经验的基础上,综合价格改革以来的成功经验和形成的新的价格管理准则,对《物价管理暂行条例》加以修改、补充、完善而制定出来的。[22]
第二种类型为,以升格为法律为目的,针对本应制定法律而立法条件不成熟的立法事项,根据全国人大或其常委会的授权,国务院先行制定的暂行法规。此类暂行法规实质上是一种先行制定单行法规作为暂时性的过渡规范,经过实践检验,立法条件成熟后再上升为法律的立法模式。此种类型存在两个较为鲜明的特点。其一,暂行法规及其对应的正式法制定具有显著的计划性。例如,1987年《国务院“七五”期间立法规划》在物价立法方面规划,为促进价格体制改革,拟修订《物价管理暂行条例》,待条件成熟,制定《物价法》。[23]其二,为制定某部法律,配套制定多部暂行法规,通过构建过渡性的单行法规体系,为出台正式法律奠定基础。例如,在“七五”期间的劳动立法方面,国务院立法规划中规定,关于劳动制度方面的立法,拟制定《关于改革固定工制度的若干规定》《全民所有制企业招用临时工暂行规定》《劳务市场管理暂行条例》《劳动服务公司暂行条例》《全民所有制企业工资管理暂行条例》《关于对全民所有制企业职工退休费用实行社会统筹的暂行规定》《职工伤亡保险暂行条例》等法规,在上述单性法规实施一个时期以后,要认真总结经验,制定《劳动法》。[24]
三、暂行法规退潮与暂行部门规章的功能扩张(1989-1999)

1985年全国人大授权国务院先行制定暂行法规,不仅扩大暂行法规的立法事项,同时也对“立法条件不成熟而实际工作迫切需要的,先行制定暂行法”这一立法路径作了相当程度的合法性确认。因而,自1985年起,暂行法规迎来一段明显的立法高潮,并持续呈现高位状态至1988年。但到1989年,新制定的暂行法规骤降至6部,且由此开启了一个暂行法规数量及其占比均持续走低的低位阶段,这十年占比最高的1993年不过29%,且那年13部暂行法规中有6部属于税收方面。显而易见的问题是:为什么国务院的暂行法规立法在此阶段发生如此急剧变化,为什么以1989年作为分界点形成两个截然不同的立法阶段?
(一)立法数量上的变化与比较

根据图3可知,我国暂行部门规章自1979年起年立法数量总体上持续增加,在1988年立法数量稍有回落,并从1989年开启一段长达十年的高位立法阶段。随着部门规章年立法总量的增加,尽管这一阶段暂行部门规章的占比有所下降,但仍难以遮蔽暂行部门规章扩容的事实。基于暂行法规与暂行部门规章在1989年前后立法数量上的比较,是否能够做出这样一个推定:自1989年起,大量原本应制定暂行法规的立法事项,逐步向暂行部门规章进行立法转移?
回答这个问题,需要回到历史的发生现场,进一步考察历史事实。对于部分暂行法规向暂行部门规章的立法转移,可以提出两方面的问题:一方面,为什么从1989年开始国务院大量减少了暂行法规的制定,转而扩大暂行部门规章立法?另一方面,国务院各部门又是如何实现对这部分立法工作的顺利承接的?
(二)“暂行法规”的历史悖论
1.行政法规的稳定性和连续性要求强化
在积极又稳妥的立法理念下,国务院在立法中早已注意到行政法规的稳定性和连续性的问题。在1987年《国务院“七五”期间立法规划》中规定的“立法条件成熟的,应当及时制定、发布;条件不成熟的,要经过试点总结经验,待条件成熟时再制定行政法规或者法律”,[25]正体现了对行政法规立法成熟程度与稳定性的重视。而1988年9月党的十三届三中全会提出的治理整顿方针,则将对行政法规的稳定性和连续性的重视程度提高到前所未有的高度。
改革本身是一项极具复杂性和艰巨性的工作,不可避免地会遇到各种问题。当改革进入中期,面对改革中出现的“通货膨胀加剧,总量不平衡,结构不合理,经济秩序混乱”[26]等困难,1988年9月党的十三届三中全会确定了“治理经济环境,整顿经济秩序,全面深化改革的指导方针、政策和措施”,[27]1989年11月党的十三届五中全会又进一步通过《关于进一步治理整顿和深化改革的决定》,一致认为“继续坚定不移地执行治理整顿和深化改革的方针是克服当前经济困难,实现国民经济持续、稳定、协调发展的根本途径。”[28]
国务院在贯彻落实党中央“治理经济环境、整顿经济秩序、全面深化改革”的指导方针时,主要从以下两个方面开展立法工作。一方面,在已出台的法律法规的贯彻执行上,面对部分同志对过去实施的改革开放政策是否继续执行存在的疑虑,李鹏总理在1989年8月15日国务院全体会议上予以明确回应:“十三届四中全会以前正式出台的各项改革开放措施,凡是经过中央或国务院讨论决定的,经过国务院制定了条例、法规的,经过人大制定了法律的,都要继续贯彻执行”,“保持政策的相对稳定性,不能随意改变。这样做,对稳定人心、稳定队伍、稳定经济是有好处的。”[29]另一方面,在出台新法上,加强制定同治理经济环境、整顿经济秩序有关的法律法规,为治理整顿与深化改革提供及时有效的法律保障。至1989年4月“国务院先后发布了关于压缩基本建设规模、稳定金融、稳定物价、稳定市场、整顿流通领域、廉政建设等几个方面的40多个法规;中央有关部门和地方政府还制定了相应的实施细则。”[30]
在“行业需要稳定,经济需要稳定,人心需要稳定,稳定是中国最高利益”[31]的治理整顿时期,无论是既有行政法规的贯彻实施,还是新行政法规的制定出台,无疑都是围绕着“稳定”展开的。正如《中国法律年鉴》(1990)所载《1989年经济法制建设》总结报告中指出的,“从立法角度看,治理整顿使立法工作在不尽完善的情况下从积极的开拓型立法逐步转向了以完善现有法律、法规为主的内向型立法。”[32]在治理整顿对行政法规的稳定性和连续性的要求增强,行政法规这一立法形式“维稳”的核心价值被放大时,具有过渡性以及开拓性的暂行法规也呈现出收缩下降的立法状态。
2.配套改革和试点改革对过渡性暂行立法的需求增加
在经济体制改革初期,即从改革起步到全面推行大概五年的时间里,由于改革的单项性,政府立法也呈现出单项性。当进入经济改革中期,不同程度的配套性改革措施相继出台,政府的各种配套立法也发展起来。[33]1988年经济困难的出现一定程度上正是由于“对改革的艰巨性和复杂性认识不足,注意综合配套不够,在坚持放权和搞活的过程中,未能及时加强管理监督和抓紧建立宏观调控。”[34]因此,治理整顿期间格外强调配套改革与配套立法,1988年9月党的十三届三中全会特别指出:“必须有领导有秩序地推进相互配套的全面改革”,[35]“各项改革要通盘安排,配套进行,而不能搞无序的齐头并进或单项突进”[36]成为治理整顿和今后改革的重要方针。
治理整顿是对过去改革中存在问题的治理与整顿,并吸取经验教训调整改革道路,优化改革方针。配套改革作为过去改革实践的重要经验与教训,在治理整顿时期与深化改革中具有双重角色。其一,作为治理整顿的关键手段,通过系统的配套完善推动治理工作;其二,作为未来改革的重要路径和方针,为改革的持续深入提供明确方向。与此相适应,国务院及其部委的立法工作也呈现着相同特征。
一方面,配套立法成为国务院及其部委在治理整顿期间的重要立法方式。在治理整顿中,国务院主要针对重要问题、重要事项以及较为成熟的社会关系出台综合性配套治理法规,出于稳定性的考虑倾向减少出台立法条件尚未成熟的暂行法规,也无暇针对各行业的具体事项进行规定。各行业的具体治理整顿与配套立法工作,实际上是由国务院各部门来完成,国务院各部门针对治理整顿进行配套立法时往往又会面临以下两方面的情况。其一,配套治理本身是一项十分复杂的工作,涉及复杂的社会关系,因而相较于单一立法而言,配套立法中立法条件不成熟的情况会更多,可能性也更大。其二,治理整顿中的配套立法往往是针对某一行业存在的诸多乱象制定配套的法规体系,因而此种立法往往有着应急性的特征,需要在短时间内加以反应。在这种情况下,国务院各部门在进行配套立法的过程中,对于广泛存在的立法条件不成熟而实际治理工作又迫切需要的立法事项,往往会先行制定具有可控不成熟性的暂行办法。
也即是,国务院各部门在治理整顿中根据本行业实际治理需要,制定全面的配套规章体系,立法条件成熟的制定正式规章,立法条件暂不成熟而实际治理工作又迫切需要的先行制定暂行规章。例如,在1989年的财政法制建设中,围绕整顿财政秩序、完成财政收支任务和逐步实现财政治理整顿的目标,“在国有资产管理方面:为了做好企业兼并、产权转让、租赁经营以及产权变动时的资产管理和评估工作,财政部、国家国有资产管理局等部门联合发布了《关于企业兼并的暂行办法》、《关于出售国有小型企业产权的暂行办法》和《关于全民所有制小型商业企业租赁经营国有资产管理的规定》等。”[37]
另一方面,随着配套式改革逐渐成为此后主要的改革方式,配套立法也成为国务院及其部委的主要立法方针。配套式改革往往以一项改革措施为核心,配以劳动、人事、税收、审计等多个方面的改革。正如上文所述,配套改革涉及的社会关系更为复杂,相应地,配套立法中立法条件不成熟的情况会更多,可能性也更大,因而配套改革对过渡性暂行立法的需求仍广泛存在。特别是在1992年进一步明确经济体制改革要坚持“一切经过试点”的原则后,[38]改革事项一切经过试点试验,相应的立法也往往经历试行或暂行的过程。综上,在深化改革中,配套改革与试点改革对过渡性暂行立法的需求不仅广泛存在,而且呈现出持续扩大的趋势。在实际立法中,基于行政法规稳定性的考虑与立法数量的控制,国务院无暇也不能,针对数量如此巨大的过渡性立法需求制定暂行法规。因而,实践中国务院将大部分此类过渡性立法转移给了实际承担配套改革与试点改革工作的各部门。
以股份制试点改革为例,国务院在1992年经济体制改革要点中明确了“抓紧制定股份制试点的有关政策规定,对多种形式的股份制试点,进行分类指导”[39]的方针,由国务院多个部门分别联合制定了《股份制企业试点办法》《股份试点企业会计制度》《股份制试点企业劳动工资管理暂行规定》《股份制试点企业财务管理若干问题的暂行规定》《关于股份制试点企业物资供销管理暂行规定》《股份制试点企业有关税收问题的暂行规定》《股份制试点企业宏观管理暂行规定》《股份制试点企业审计暂行规定》《股份制试点企业土地资产管理暂行规定》《股份制试点企业国有资产管理暂行规定》《注册会计师执行股份制试点企业有关业务的暂行规定》《股份制试点企业人事管理暂行办法》等12部暂行部门规章。[40]
综上所述,进入到经济改革中期,尤其是治理整顿开始后,改革对国务院行政法规的稳定性和连续性的要求增强,而深化改革对过渡性、试验性法规范的需要仍广泛存在。先前“先行制定暂行法规,积累经验,等待条件成熟再上升为正式的法规或法律”的立法路径,虽可以满足改革的试验性立法需求,但已经不符合改革的稳定性需要。面对这样的困境,实际上1985年全国人大对国务院的授权已经给出了解决方案,而且国务院对此困境也早有某种预知。1987年首届全国政府法制工作会议就已提出“改革涌现的新成果、新事物和出现的新问题,其中有的可以尽快制定法律、行政法规发布,有的一时还不成熟,但实际又急需。在这种情况下,适时地制定规章,不仅为改革、开放提供法律保证,同时,还可以为国家制定法律、行政法规提供重要的依据。”[41]
行政法规规范性和权威性的获得,改革对行政法规稳定性和连续性的强烈需求,并非是由某一个转折点实现的,而是行政法规与实践长期互动的结果。法规在实践中展现了良好的规范性效果,也由此获得了民众认可,从而能够也应当继续保持着稳定性和连续性。治理整顿的开始无疑是行政法规稳定性和连续性强化的一个关键节点,加上行政法规已无法承载配套改革与试点改革中如此旺盛的“暂行”需求,适时制定暂行部门规章到此就成为切合实际情况的合理选择。也由此,暂行法规立法在1989年大幅减少并开启了一个低位阶段,而暂行部门规章则同期呈现出明显增长并由此开启了一个高位阶段。
(三)“暂行部门规章”对部分“暂行法规”功能的承接
在法制建设初期、立法能力普遍薄弱的情境内,一种立法路径或模式的推行不仅需要理论的构想和证成,还需要一定立法体制与立法能力的支持,面临着人员、机构、立法权限以及下位法法规范效力等多重现实考验。“对于制定法律、法规条件不成熟而实际工作迫切需要的立法事项,先行制定暂行部门规章”的全面推行,实际上是由“暂行部门规章”承接部分先前先行制定的“暂行法规”的功能,而这种功能的承接与立法权限的下放需以部门规章具有承接能力为前提。事实上,在1988年及其后几年,部门规章在客观上也为承接部分“暂行法规”做出系统性准备。
1.国务院各部门法制机构的设立
在1988年国务院机构改革前,立法工作机构尚未在国务院各部门内全面设置,已设立立法机构的行政级别也多以处级建制为主。如1981年9月商业部设立法律处,1982年轻工业部政策研究室设立体制法规处,1984年国家物价局物价检查司下设法规处,1985年中国民用航空局国际司设立法制处,1986年8月化工部成立经济法规处。少数部委设立的立法机构为司级建制,但这也主要发生在1986年之后,如1986年统计局设立统计法规制度司、1987年4月中国人民银行总行设立条法司。[42]
至1988年国务院机构改革,国务院各部门不仅全面设立了立法工作机构,且这些立法机构多以司级建制为主。国务院41个部委中36个部委设立了司级立法工作机构,约八成统一命名为“政策法规司”,其余部门采用“法规司”“条法司”“政法司”等名称;国务院19个直属机构中有14个设立了统一命名的“政策法规司”,由部委归口管理的15个国家局中7个国家局分别设立了司级或处级的立法工作机构。[43]
国务院各部门立法机构的设立,在推动部门规章的立法扩张中有两方面显著作用。其一,国务院各部门中专门立法机构的设立与专业立法人员的增加,不仅为制定部门规章提供了基本的人员、机构、编制以及经费支持,同时也提升了立法的规范化与专业化程度。其二,国务院各部门立法机构级别的提高,实质地扩大了各部门在立法层面的权力,因而各立法机构在法案草拟过程中,能够扩大信息收集渠道,加强各种社会关系的协调以促进共识,从而提高立法能力。
2.国务院部门立法权限的扩张
国务院各部门立法工作机构的全面设立及其级别提升,客观上扩大了各部门在立法层面的权力。而1988年国务院机构改革“转变职能,下放权力”的基本要求,则为扩大国务院部门的规章制定权提供了权力配置层面的依据。
随着改革开放进程的深入,经济体制改革的深化要求相应地转变政府职能和管理方式,调整机构设置的总体格局及其职责权限。在此背景下,1988年国务院启动机构改革,此次机构改革的基本要求是:转变职能,下放权力。在政法改革方面,国务院虽未做具体论述,但也明确“对政法、文教、社会事务等部门,目前不作大的变动,但都要按这次改革的总要求,转变职能,下放权力,调整内部结构,精简人员。”[44]
因此,或许能够认为在立法工作方面也贯彻着“下放权力”的基本要求。结合1987年就已提出的“制定法律、法规不成熟而实际又急需的,适时地制定规章”的立法路径,以及1988年治理整顿开始后改革对行政法规的稳定性和连续性要求增强,此时国务院在立法工作方面的“下放权力”,则为“在制定行政法规条件不成熟而实际工作又迫切需要的,下放立法权限给国务院各部委,由各部委先行制定暂行部门规章”提供了依据。
3.《行政诉讼法》对部门规章“规范性”的确认
改革初期,之所以对立法条件尚未成熟的事项先行制定暂行法,要旨在于以法律规范的强制力来提高改革措施的权威性,以法律规范的规范性使得改革有章可循,从而更易推行改革措施。换言之,立法条件尚未成熟但需先行立法的事项,需要的正是法律规范的规范性效力。国务院将“制定行政法规不成熟的,但实际工作又迫切需要”的立法事项下放给国务院各部门先行制定暂行规章,一个关键的问题在于规章是否具有足够的规范性效力以满足相应事项的法规范需求。
1982年4月公布的《宪法修改草案》曾有规定,“国务院各部部长、各委员会主任,根据法律、法令和国务院的行政法规、决议、命令,在本部门的权限内,发布命令、指示和部门性质的行政法规。”[45]后经全民讨论,认为国务院制定的法律规范也称行政法规,“这样不利于政令统一,所以改为国务院制定行政法规,部、委制定规章。规章不得与法律、行政法规相抵触。”[46]因1982年宪法未明确规章的性质和地位,这一修改保证了政令统一,同时也为规章是否属于“法”留下了讨论空间。
在《行政诉讼法》(1989)制定过程中,规章是否属于“法”,人民法院在审理行政诉讼案件时是“参照”还是“依据”规章,始终是一个存在争议的问题。反对意见认为规章在立法实践中存在多且乱、相互矛盾的问题,不宜将规章视为法,以免在法律适用中出现被动。[47]张友渔作为持支持意见的代表人物则认为,规章有明确的宪法和组织法层面的合法性依据,且实践中许多行政管理事务都需要依靠规章,因此不仅应当确认规章的法律属性,还应当将规章作为法院审理行政案件的依据,而不只是“参照”。[48]
最终,《行政诉讼法》中规定“人民法院审理行政案件,参照规章”。[49]这是一种不排除对行政规章的适用,同时又因规章存在的问题将行政法规与行政规章区别对待的做法。人民法院对于合法的规章以“参照”的形式加以适用,而“依据”法律、行政法规、地方性法规等审理案件,事实上这种区别只是形式上的,不存在实质上的区别。[50]无论如何,《行政诉讼法》规定“人民法院审理行政案件,参照规章”,实质上承认了规章的法规范效力,为部门规章进一步发挥法规范力提供了依据。
4.国务院多部门出台规章制定程序规定
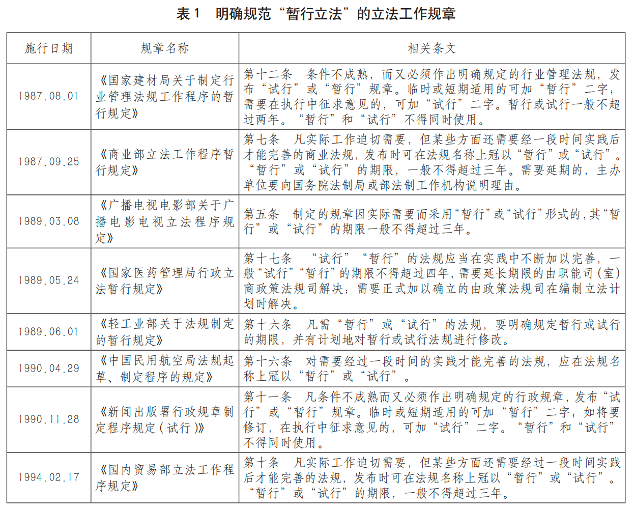
1985年6月,国务院批准《关于国务院各部门清理法规的情况和今后意见的报告》,要求草拟《行政法规制定程序》等法规,加强对法规制定工作的管理,并明确规定“为了解决法规之间关系不够协调和法规名称多而乱等问题,拟在总结经验的基础上,草拟《行政法规制定程序》、《法规汇编工作的若干规定》(均暂名)等法规;建议国务院各部门相应地制定本部门的《规章制定程序》、《规章汇编规则》等规章,以便做到‘以法管法’,使法规制定工作有章可循。”[51]1987年4月21日,国务院批准《行政法规制定程序暂行条例》。此后,国务院各部门根据《宪法》、《国务院组织法》及《行政法规制定程序暂行条例》等有关规定,结合本部门与本行业管理的实际情况,陆续制定规范本部门立法工作的规章。
这些立法工作规章不仅使立法工作有章可循,有效提升立法工作的规范化、制度化和专业化水平,更重要的是,部分立法工作规章将“制定法规条件不成熟的,而实际工作又迫切需要的,先行制定暂行规章”这一立法路径正式写入法律规范文本之中,并通过具体条文构建暂行规章的制度框架,对暂行事项、暂行期限等关键要素作出明确的规范。明确规范“暂行立法”的立法工作规章见下表,由于1989年后暂行法规的年立法数量除1993年外均在十部以内,下列关于“暂行”的条款实际上主要规范的是为数众多的暂行部门规章。

四、“暂行”立法的变迁、功能及其对立法体制的塑造
(一)中央层面阶梯式立法的形成
在上述以暂行法规的立法变迁为中心的历史梳理中,我国中央层级立法呈现出如下变迁,权力机关下放部分立法权限给行政机关,在行政机关内部,国务院又下放部分立法权限给国务院各部门。两者下放立法权限的原因和逻辑不尽相同,但下放的立法事项均是“立法条件不成熟而实际工作又迫切需要的”,且都有着强化本立法层次法规范的连续性和稳定性的目的。由此,以立法事项的成熟程度及其对应的立法机关为线索,形成了全国人大及其常委会、国务院、国务院各部门的阶梯式立法路径,立法的灵活性和及时性由上而下递增,立法的成熟度、法律规范的权威性和稳定性由下而上递增。
实际上形成的立法路径正如国内贸易部1994年出台的《国内贸易部立法工作程序规定》中所规定的,凡调整重要的经济关系,立法条件相当成熟的,采用“法律”的形式;凡调整重要的经济关系,立法条件比较成熟的,采用“行政法规”的形式;凡实际工作迫切需要,但还需经过一段时间实践后才能完善的,冠以“暂行”或者“试行”的名称。[53]由于自1989年开始,国务院暂行法规立法大量减少,除1993年外暂行法规年立法均在十部以内,实际上根据上述立法规定冠以“暂行”或者“试行”名称的往往是部门规章。
2000年后,上述立法路径中的部分暂行立法也实现了法定化。以出台正式法律为目的的国务院先行性立法作为暂行法规的重要组成部分,经1985年全国人大的授权首次获得合法性确认,后又经《立法法》(2000)和《行政法规制定程序条例》(2001)进一步法定化为一种固定的立法形式。《立法法》明确规范此种暂行立法的授权性构造,[54]《行政法规制定程序条例》则将“国务院根据全国人民代表大会及其常务委员会的授权决定制定的行政法规,称‘暂行条例’或者‘暂行规定’”以法律规范的形式确立下来。[55]
相较于国务院先行制定的暂行法规的法定化,暂行部门规章则以多样的方式得到合法性确认。一部分暂行规章在部门联合规章中得到合法性确认。《规章制定程序条例》(2001)规定,“涉及国务院两个以上部门职权范围的事项,制定行政法规条件尚不成熟,需要制定规章的,国务院有关部门应当联合制定规章”,[56]立法实践中部门联合规章往往采取暂行的形式。[57]还有一部分暂行部门规章在全国人大常委会的批准中获得合法性。对于国务院向全国人大常委会提出的“目前,在有些外经贸领域如对外援助并无法律和国务院的行政法规,对于这些应由全国人大及其常委会制定法律的事项,如制定法律的条件不成熟的,应由国务院先制定行政法规,但如制定行政法规尚不成熟的,能否先行制定部门规章,待条件成熟后再由国务院制定行政法规或全国人大制定法律”,全国人大常委会法制工作委员会对此答复表示支持。[58]
(二)暂行法的本质功能:改革与立法的调适机制
改革开放以来暂行法的立法实践与暂行法规的立法变迁充分表明,我国改革开放时期的暂行立法是一种以正式法为目标,用以缓解改革的渐进性和法律的稳定性之间矛盾的特殊立法手段。[59]
作为改革与立法平衡机制的“暂行”法,事实上是通过以下机制来调和法律的稳定性与适时性之间的冲突,缓解立法需求旺盛与立法能力不足之间的矛盾的。其一,暂行法因其“试验性”能够协调立法中的各方争议,[60]更好地凝聚共识,提高出台法律规范的效率。其二,暂行立法容许甚至鼓励学习,暂行形式不仅为立法者提供了一个有效的信息搜集和反馈机制,[61]而且能够“通过反复实践的试错过程进行自我调节和修正来适应社会环境、接近预期目标”,[62]从而有效提高立法的质量及其与社会需求的契合度。
暂行形式在立法层级之间的流动与变迁,实质上可以理解为暂行立法的修正机制。长期的或者比例过高的“试行”或“暂行”的法律法规不可避免地容易使人产生不稳定的感觉,影响法律法规的权威性和严肃性。[63]“原则通过”或“原则批准”的暂行法,也易使人误解为对于法律条文仅需基本精神层面的原则遵守,并非一定要执行。[64]暂行立法虽以实现正式法律文本的稳定性和连续性为目标,在立法过程中却不可避免地存在上述负面效应。暂行立法事项与暂行形式不断向低层次立法转移,正是以低层次立法补足高层次立法供给不足的同时,保障高层次立法稳定性和连续性、权威性和严肃性的有效机制。此外,从试错理论来看,“暂行法”是我国在寻求立法与改革保持步调协调的过程中,形成的独具特色的“试错法”。[65]对于“试错法”,首要考量是试错成本,显然低层次立法的试错成本更低,更具容错空间。以部门规章为例,“部门规章的立法位阶相对较低、涉及面小,只具有局部影响,即使有立法失误,造成的损失和影响也较小,试错的成本将远低于行政法规。”[66]
综上,暂行法在不断向低层次立法流动和扩散的过程中,找到了最契合我国立法实践的规范载体,最大程度地规避其固有缺陷及潜在风险,从而得以充分发挥其作为改革与立法调适机制的重要价值。
(三)暂行立法与立法体制历史形成的相互塑造
在剖析暂行立法与立法体制形成之间的互动关系时,可以建立一个双向分析框架。立法体制的形成对暂行立法的塑造可以概括为两个方面。一方面,“八二宪法”确立的立法体制为暂行立法变迁提供了基本的宪制载体。另一方面,正如上节所述,以灵活性和开放性为重要特征的暂行立法,只有在多层次的立法体制内实现充分流动的基础之上,才能够充分发挥其对改革与立法之间紧张关系的调适功能,并有效规避暂行形式所潜藏的不确定性等诸多风险。
暂行立法对立法体制形成的塑造作用也可以概括为两个方面。一方面,部分暂行立法形式的法定化进一步丰富了我国立法体制的创新性与开放性。另一方面,立法体制与法律规范的规范性效力不仅需要得到法律层面的合法性确认,更需要在立法实践中进一步发扬其生命力。暂行法的立法实践不仅实现了“八二宪法”确立的“法律-行政法规-部门规章”之间的适当历史流动,还对法律、行政法规、部门规章的规范性效力有着显著的塑造作用。
对于法律和行政法规而言,出于维护法律法规的稳定性和连续性的考虑,将立法条件尚不成熟而实际工作又迫切需要的立法事项,下放给下一层次的立法形式先行制定暂行法,既能够以暂行法积累经验从而更快制定出正式法,又在满足实践需要的同时维护了本层次立法形式的稳定性和连续性。因此,法律和行政法规实现了法的适应性和稳定性的统一,两者的规范效力在立法实践中不断得到认可。
对于规章而言,暂行规章立法则是塑造规章规范性效力的重要方式。在上世纪九十年代末制定立法法时,立法法是否应对规章作出规范,是一个极具争议的问题。部分意见基于规章存在的越权制定、规范冲突、质量不高以及地方保护和部门利益倾向等问题,认为制定规章不应属于立法,立法法不应对规章进行规范;部分相反意见则从先行性规章的实践效用及其现存问题的可解决性等方面,认为应当从实际出发,采取有利于改革、发展和稳定的态度,将规章纳入法律体系。[67]通常判断一种规范性文件是否属于法律规范,大致有两个标准:一是是否能够创制涉及公民权利义务的新规则,二是是否具有强制约束力。[68]“制定上位法条件不成熟而实际工作又迫切需要的,先行制定暂行规章”的立法路径,实际上赋予了规章创制新的权利义务规则的权力,从而在某种程度上塑造了规章的规范性效力,为规章属于法律规范的讨论提供了一定程度的支持。当然,不可否认的是,一种规范是否被确认为法律规范受理论和实践等多种因素的影响,规章是否具有法律效力仍要诉诸于法学理论的建构与立法实践的发展。
结语
暂行立法作为我国改革开放历史时期广泛适用的立法手段,要旨在于缓解改革的渐进性与法律的稳定性之间的矛盾。其在1979年至1999年并非是单向度的数量激增,而是呈现出暂行形式与事项不断向低层次规范转移的重要特征。由此形成的暂行立法历史变迁,既为解决改革与立法之间的矛盾提供日常技术,也为暂行立法找到了最契合我国立法实践的规范形式,并参与塑造我国的立法体制与法律规范形态。一方面,部分暂行立法的法定化形成了自下而上的阶梯式立法过程,为我国深化改革提供立法层面的创新性、灵活性与开放性。另一方面,暂行立法在及时发挥立法对改革的促进作用的同时,也因其在不同立法形式之间的流动,既维护了高层次立法的稳定性和权威性,又赋予低层次立法以更强的规范性效力,最终对整个法律体系的完善发挥着重要作用。在全面深化改革的今天,暂行立法依然广泛出现在我国的立法实践中,并丰富了促进创新和包容审慎监管的新时代价值,独具中国特色的暂行立法实践仍有待扎实且系统的研究。
【注释】
*本文为国家社科基金重点项目“改革开放与中国特色社会主义法律体系形成过程研究”(项目批准号:24AFX001)的阶段性成果。
[1]参见杨宗科:《论我国的暂行法体制》,载《中外法学》1991年第6期,第9页。
[2]参见靳海婷:《新中国70年暂行法立法的回顾与前瞻》,载《河北法学》2019年第12期,第4、8、14页。
[3]参见季卫东:《论法律试行的反思机制》,载《社会学研究》1989年第5期,第81-91页;杨宗科:《论我国的暂行法体制》,载《中外法学》1991年第6期,第8-14页;李丹阳:《试验性立法的中国实践》,载《学习与探索》2016年第2期,第72-76页。
[4]参见吴大英、刘瀚、陈春龙、信春鹰、周新铭:《中国社会主义立法问题》,群众出版社1984年版,第186-187页;黎娟:《“试验性立法”的理论建构与实证分析——以我国,〈立法法〉第13条为中心》,载《政治与法律》2017年第7期,第84-94页;陈寒非:《试验性法治:暂行立法的游击战逻辑》,载《清华法学》2023年第5期,第41-58页。
[5]参见张佐国:《论暂行立法的规制》,载《中共浙江省委党校学报》2012年第2期,第101-108页;杨登峰:《我国试验立法的本位回归——以试行法和暂行法为考察对象》,载《法商研究》2017年第6期,第31-41页;胡弘弘、靳海婷:《我国暂行法的立法学考察:主体、程序、时效》,载《法学论坛》2019年第3期,第48-58页。
[6]参见靳海婷:《新中国70年暂行法立法的回顾与前瞻》,载《河北法学》2019年第12期,第14页。
[7]参见季卫东:《论法律试行的反思机制》,载《社会学研究》1989年第5期,第81页。
[8]参见靳海婷:《新中国70年暂行法立法的回顾与前瞻》,载《河北法学》2019年第12期,第4-5页。靳海婷在文中根据中央和地方暂行立法的实证数据,从整体上将我国的暂行立法划分为四个阶段:暂行法的立法萌芽时期(1949年至1969年)、暂行法的立法激增时期(1970年至1999年)、暂行法的立法首次下降时期(2000年至2010年)、暂行法的立法下降缓和时期(2011年至2019年)。
[9]《中国共产党第十一届中央委员会第三次全体会议公报》,载中共中央文献研究室编:《十一届三中全会以来党的历次全国代表大会中央全会重要文件选编》(上),中央文献出版社1997年版,第27页。
[10]邓小平:《解放思想,实事求是,团结一致向前看》,载《邓小平文选》(第二卷),人民出版社1994年版,第147页。
[11]陈永杰:《经济体制改革的推进与政法法制工作》,载黄曙海、彭恩刚编:《政府法制工作的理论与实践》,新华出版社1989年版,第108页。
[12]参见周旺生:《中国立法五十年(下)——1949-1999年中国立法检视》,载《法制与社会发展》2000年第6期,第16页。
[13]《宪法》(1982),第89条第1款。
[14]顾昂然:《立法札记——关于我国部分法律法律制定情况的介绍(1982-2004年)》,法律出版社2006年版,第30-31页。
[15]王汉斌:《关于“授权国务院在经济体制改革和对外开放方面可以制定暂行的规定或条例的决定(草案)的说明》,载全国人民代表大会常务委员会办公厅编:《中华人民共和国第六届全国人民代表大会第三次会议文件汇编》,人民出版社1985年版,第115页。
[16]1984年9月18日,第六届全国人大常委会第七次会议通过《关于授权国务院改革工商税制发布有关税收条例草案试行的决定》:“授权国务院在实施国营企业利改税和改革工商税制的过程中,拟定有关税收条例,以草案形式发布试行,再根据试行的经验加以修订,提请全国人民代表大会常务委员会审议。”据此,国务院在授权当天即发布了6个改革工商税制的“条例”草案试行。
[17]1985年4月10日,第六届全国人民代表大会第三次会议通过《关于授权国务院在经济体制改革和对外开放方面可以制定暂行的规定或者条例的决定》:“授权国务院对于有关经济体制改革和对外开放方面的问题必要时可以根据宪法,在同有关法律和全国人大及其常委会的有关决的基本原则不相抵触的前提下,制定暂行的规定或条例,颁布实施,并报全国人大常委会备案。”
[18]《关于立法工作》,载《彭真文选》,人民出版社1991年版,第507页。
[19]顾昂然:《立法札记——关于我国部分法律法律制定情况的介绍(1982-2004年)》,法律出版社2006年版,第12-13页。
[20]《国务院“七五”期间立法规划》,载《中国法律年鉴》(1988),法律出版社1989年版,第5页。
[21]国务院办公厅转发国务院法制局《关于〈一九八六年立法计划〉和拟订“七五”期间立法计划问题的请示》的通知,国办发〔1986〕36号,1986年5月8日发布。
[22]参见《中国价格法制建设》,载《中国法律年鉴》(1988),法律出版社1989年版,第43页。
[23]参见《国务院“七五”期间立法规划》,载《中国法律年鉴》(1988),法律出版社1989年版,第6页。
[24]参见《国务院“七五”期间立法规划》,载《中国法律年鉴》(1988),法律出版社1989年版,第6页。
[25]《国务院“七五”期间立法规划》,载《中国法律年鉴》(1988),法律出版社1989年版,第5页。
[26]张文杰、赵发胜主编:《治理整顿的理论与实践》,山东人民出版社1990年版,第3页。
[27]《中国共产党第十三届中央委员会第三次全体会议公报》,载中共中央文献研究室编:《十一届三中全会以来党的历次全国代表大会中央全会重要文件选编》(上),中央文献出版社1997年版,第507页。
[28]《中共中央关于进一步治理整顿和深化改革的决定》,载中共中央文献研究室编:《中共十三届四中全会以来历次全国代表大会中央全会重要文献选编》,中央文献出版社2002年版,第9页。
[29]李鹏:《坚定不移地改革开放,理直气壮地治理整顿》(一九八九年八月十五日李鹏同志在国务院全体会议上的讲话),载国家经济体制改革委员会编:《中国经济体制改革年鉴》(1990),改革出版社1990年版,第45页。
[30]《进一步加强社会主义民主和社会主义法制建设》,载辅导材料编写组:《治理整顿深化改革——学习七届人大二次会议政府工作报告辅助材料》,改革出版社1989年版,第289页。
[31]高尚全:《坚定不移地贯彻改革开放的方针》,载国家经济体制改革委员会编:《中国经济体制改革年鉴(1989)》,改革出版社1989年版,第6页。
[32]《1989年经济法制建设》,载《中国法律年鉴》(1990),法律出版社1990年版,第72页。
[33]参见陈永杰:《经济体制改革的推进与政府法制工作》,载《政府法制工作的理论与实践》,黄曙海、彭恩刚编:新华出版社1989年版,第105-106页。
[34]李鹏:《坚决贯彻治理整顿和深化改革的方针——1989年3月20日在第七届全国人民代表大会第二次会议上的政府工作报告(摘要)》,载辅导材料编写组:《治理整顿深化改革——学习七届人大二次会议政府工作报告辅助材料》,改革出版社1989年版,第5页。
[35]《中国共产党第十三届中央委员会第三次全体会议公报》,载中共中央文献研究室编:《十一届三中全会以来党的历次全国代表大会中央全会重要文件选编》(上),中央文献出版社1997年版,第508页。
[36]《治理整顿为深化改革创造良好的环境》,载辅导材料编写组:《治理整顿深化改革——学习七届人大二次会议政府工作报告辅助材料》,改革出版社1989年版,第235页。
[37]《1989年财政法制建设》,载《中国法律年鉴》(1990),法律出版社1990年版,第79页。
[38]参见《国务院批转国家体改委关于一九九二年经济体制改革要点的通知》,载国务院法制局编:《中华人民共和国法规汇编1992年1月-12月》,中国法制出版社1993年版,第187页。
[39]《国务院批转国家体改委关于一九九二年经济体制改革要点的通知》,载国务院法制局编:《中华人民共和国法规汇编1992年1月-12月》,中国法制出版社1993年版,第191页。
[40]参见《国务院批转国家体改委关于一九九二年经济体制改革要点的通知》,载国务院法制局编:《中华人民共和国法规汇编1992年1月-12月》,中国法制出版社1993年版,第207-344页。
[41]王平均:《行政规章的特点及其在改革中的作用》,载黄曙海、彭恩刚编:《政府法制工作的理论与实践》,新华出版社1989年版,第336页。
[42]参见《中国法律年鉴》(1989),法律出版社1990年版。
[43]参见国务院机构改革办公室编:《国务院各部门“三定”方案》,辽宁出版社1990年版。
[44]宋平:《关于国务院机构改革方案的说明——1988年3月28日在第七届全国人民代表大会第一次会议上》,载全国人民代表大会常务委员会办公厅编:《第七届全国人民代表大会第一次会议文件汇编》,人民出版社1988年版,第58页。
[45]宪法修改委员会第三次全体会议1982年4月21日通过的《宪法修改草案》,载《中华人民共和国宪法修改草案》,人民出版社1982年版,第35页。
[46]顾昂然:《立法札记——关于我国部分法律法律制定情况的介绍(1982-2004年)》,法律出版社2006年版,第31页。
[47]参见章晶:《论规章在行政诉讼中的法律地位及其适用》,载《浙江社会科学》1989年第6期,第72页。
[48]参见张友渔:《关于行政诉讼法的两点意见》,载《中国法学》1989年第4期,第28页。
[49]《行政诉讼法》(1989),第53条第1款。
[50]参见皮纯协、傅强:《行政规章在审理案件中的地位》,载《法学杂志》1990年第3期,第8-9页。
[51]《国务院办公厅转发国务院清理法规工作小组关于国务院各部门清理法规的情况和今后意见的报告的通知》,国办发〔1985〕41号,1985年6月24日发布。
[52]这部分立法工作制定程序规定中所提起的“法规”指的是广义上的法律规范,在其原文中明确规定法规指涉及本部门或者本行业的法律、行政法规和规章,所提及的“行政立法”包括行政法规和部门规章。
[53]参见《国内贸易部立法工作程序规定》(内贸政体法字〔1994〕第49号,1994年2月17日发布),第6条、第10条。
[54]参见《立法法》(2000),第56条。
[55]参见《行政法规制定程序条例》(2001),第4条。
[56]《规章制定程序条例》,中华人民共和国国务院令第322号,2001年11月16日发布。此后《规章制定程序条例》的修改中始终保留该条款内容。
[57]参见封丽霞:《部门联合立法的规范化问题研究》,载《政治与法律》2021年第3期,第5页。
[58]参见《全国人民代表大会常务委员会法制工作委员会关于制定法律、法规条件不成熟能否先制定部门规章,涉及外交、外贸政策的部门规章能否不向社会公开的答复》,2000年11月20日发布。
[59]参见沈宗灵主编:《法学基础理论》,北京大学出版社1988年版,第238-239页。
[60]参见靳海婷:《我国暂行法的立法研究》,中南财经政法大学2019年博士毕业论文,第63页。
[61]参见黄文艺:《信息不充分条件下的立法策略——从信息约束角度对全国人大常委会立法政策的解读》,载《中国法学》2009年第3期,第148页。
[62]季卫东:《法治秩序的建构》(增补版),商务印书馆2014年版,第143页。
[63]参见吴大英、刘瀚、陈春龙、信春鹰、周新铭:《中国社会主义立法问题》,群众出版社1984年版,第187页。
[64]参见张佐国:《论暂行立法的规制》,载《中共浙江省委党校学报》2012年第2期,第105页。
[65]参见凡超:《论我国试验性立法的“试错”及其适用限度——基于卡尔·波普尔试错理论的分析》,载《江苏大学学报(社会科学版)》2022年第6期,第82页。
[66]封丽霞:《部门联合立法的规范化问题研究》,载《政治与法律》2021年第3期,第9页。
[67]参见刘松山:《中国立法问题研究》,知识产权出版社2016年版,第1页。
[68]参见陈斯喜:《如何区分法律规范与非法律规范》,载中国人大网,2012年11月16日发布,见http://www.npc.gov.cn/npc/c12434/c16114/c16115/201905/t20190522_145122.html,最后访问日期2026年1月21日。