关键词:宪法精神,规范主义,功能主义,合宪性审查,宪法解释
作者简介:秦前红,武汉大学法学院教授;罗世龙,武汉大学法学院博士研究生
一、引言
自党的十八届四中全会审议通过的《中共中央关于全面推进依法治国若干重大问题的决定》首倡宪法精神以来,宪法精神这一概念便逐渐走向台前,成为一个正式的法律术语,相继为《法规、司法解释备案审查工作办法》第36条、《立法法》第5条以及《全国人民代表大会常务委员会关于完善和加强备案审查制度的决定》第5条、第11条和第14条所确认。这在大幅拓宽依宪立法原则和合宪性审查标准中“宪”的内涵的同时,也引发人们关于宪法精神在法理上和实践中均难以把握的担忧。如有不少学者认为,宪法精神高度不确定,容易引起分歧并造成扩大解释,因而不宜将其写入实定法中。[1]此言固然有理,但在宪法精神已然成为合宪性审查标准的当下,再以含义不清为由彻底否定宪法精神入法的意义显然无多大建设性作用。与其固守以往的批判性意见,对宪法精神不闻不问,不如深究其来龙去脉,以助力全国人大常委会援引宪法精神的规范化,提高宪法实施的质量。从宏观上来说,这也是深入贯彻党的二十大和二十届三中全会精神,谱写新时代中国宪法实践新篇章的必然要求。[2]
故此,当首先概览宪法精神研究历程以鉴往知来。而回顾过往针对宪法精神的研究可见,人们在探讨这一概念时,向来遵循规范主义进路,聚焦宪法精神的规范内涵,试图回答清楚“宪法精神是什么”这一关系到宪法精神实践运用成效的基础性问题。毕竟,在常人眼里,若宪法精神内涵不清,则以其为基础的合宪性审查实践就难以步入规范化的轨道而有序展开。然而,依此进路进行的系列研究都或多或少地存在缺陷,在当前正面临着争论不休的困境,难掩疲态。在此背景下,考虑转向新的研究进路实有必要且不失为一种良策。注重实践导向的功能主义分析进路即因满足此种形势的需要而在近年来悄然兴起。但甚为遗憾的是,目前尚未有学者彻底揭示这一全新变化态势并有意识地在功能主义视角下对宪法精神予以深入分析。为弥补相关研究空白,同时促进宪法精神应用的规范化展开,本文拟在系统梳理和检讨关于宪法精神之规范主义认识传统的基础上,阐明从规范主义到功能主义这一正在发生的研究转向,进而从功能主义切入,探究宪法精神在眼下所实际发挥的各种功能及其在未来应恪守的功能边界,以从中求得全国人大常委会援引宪法精神的内在逻辑和优化空间。
二、认识传统:宪法精神的规范主义解读
揆诸宪法精神认识史便能发现,遵照规范主义进路解读宪法精神可谓我国理解宪法精神的传统,贯穿宪法精神入法前后而延续至今。在此种认识传统中,人们围绕宪法精神的内涵展开详尽探讨,渐次产出文化说、文本说和融贯说等成果。以下即在理清各说间关系的过程中展现针对宪法精神的规范主义研究进路的可能失当之处。
(一)文化说:彰显价值取向的宪法精神
在宪法精神未成为一项正式的法律术语以前,各学者多从文化角度对其予以研讨,或从主体性的宪法意识出发来界定宪法精神,或在相对外在于主体的宪法价值层面阐发宪法精神。沿着这两条进路,宪法精神的含义得以丰富。
依循基于主体意识理解宪法精神的认识论传统,不少学者视宪法精神为人们法制意识的核心,认为宪法精神本质上是一种信守宪法、尊崇宪法和认同宪法的宪法意识和政治风气。[3]此种认识论传统虽符合“精神”一词的语义,[4]有助于宪法的现实化,但显然与如今规范层面的宪法精神不在同一频道。它强调的是对主体思想世界的改造而非对作为认识客体的宪法的深层次探寻,因而注重面向大众的宣传教育活动而非专业化的宪法适用过程。这种重心的偏离自然导致宪法自身的精神无法在此种认识论传统中得到揭示。而规范层面的宪法精神恰需人们深入挖掘宪法自身的精神特质,否则其难以作为合宪性审查标准在实践中得到清晰无误的专业化应用。由是,文化说的另一条进路即宪法价值论得以勃兴。
之所以说价值论是另一条进路,是因为持此论者的观察视角已然发生某种转变。他们不再直接关注主体的意识状态,而是开始在宪法价值层面追问作为认识客体的宪法的精神究竟体现为什么。[5]为从价值方面澄清宪法精神的内涵,各学者主要从共时的民族特质和历时的时代特性这两方面汲取养分,或将其归为某种单一价值,如以人为本、[6]和、[7]改革开放、[8]富强、[9]中国式现代化[10]或权利与权力的协调平衡;[11]或遵从多元价值论,声称宪法精神体现“民主、法治、人权、限权”[12]等各种价值追求,是“建立新中国、建设社会主义国家的精神与人民民主精神的统一体”[13]。
虽然价值论从价值角度成功探明宪法自身的精神,但因在理论认知和实践导向两方面存在不足而难以为我们所用。在理论认知方面,他们在理清宪法精神之内涵时往往并未密切关照宪法文本,而是径直诉诸文本外的诸多因素。如有学者在论证“以人为本”是宪法精神的科学内涵时,主要是从人的存在、人的尊严、人的自由和人的发展等方面展开,未能切实结合宪法条文做出相应解释。[14]还有学者集中围绕八二修宪的时代背景来阐明八二宪法的精神是改革,在行文上忽略宪法文本的具体内容。[15]另有学者从宪法产生史的角度出发,将宪法精神理解为权利与权力的和谐相处,同样未从文本规定切入对此予以分析。[16]这些做法恐怕不能还原真正的宪法精神。鉴于宪法精神已是法规范意义上的专业概念,人们自当首先立足宪法文本来探索其内涵。文本自身无疑是法律分析的起点,舍此怎可能顺利推断出法律精神?[17]尽管全国人大常委会法工委法规备案审查室曾明确,宪法精神需借助文本外因素得以确定,但其在强调这点时仍将宪法文本置于首位,这就说明,文本始终是我们析出宪法精神的初始基础。[18]倘若在不参考宪法文本的情况下即能推导出宪法精神,全国人大及其常委会又何必在援引宪法精神时惯常性地提及宪法规定和宪法原则?实际上,文本本身就已蕴藏特定的价值追求,强调回归宪法文本的必要性也意在约束主观恣意的价值判断,从而尽可能地寻求相对确定的价值共识,这从根本上契合法学作为解释之学的使命。[19]正是未充分认识到这点,宪法价值论者才在界定宪法精神时频生难以弥合的分歧,以至于有学者无奈地发出宪法精神是什么永存争议的感慨。[20]
这种在文本外寻求答案的论证方式不仅因未坚守法学作为法律解释学的品性而易滋生理论上的分歧,更有碍于基于宪法精神展开的诸种实践。一方面,理论上的歧见本就会给实践中的行动者带来无尽的困惑。毕竟明确性是法律的基本要求,当各方就宪法精神之内涵尚未形成一致性理解时,我们显然不能奢求解释者将这一新兴术语清楚且融贯地运用到法律实践中去。另一方面,宪法价值论对宪法精神的抽象界定造成这一合宪性审查标准规范作用的缺失,使其难以在实践中得到直接应用。总之,形而上的文化说虽能在精神意识层面讲清宪法精神的意蕴,但终究因轻视宪法文本及相关实践而难以彻底揭开作为规范概念的宪法精神的面纱,这不可谓不是一种遗憾。
(二)文本说:融入宪法文本的宪法精神
在吸取文化说经验教训的基础上,阐明宪法精神的另一条道路即文本说得以浮现。公允地说,文本说并非全然否弃文化说的主张,而是在辩证地批判文化说的过程中日渐形塑出自己的样貌。其依旧认可从价值取向方面寻觅宪法精神的可能性,只是不再游离于宪法文本之外,而是开始回归法教义学立场,将作为价值秩序之根本的宪法精神视为埋藏于实定宪法内的“草蛇灰线”,力图通过深入分析文本得到它。[21]在贯彻这一基本思路的前提下,各方从不同视角切入对宪法精神的规范含义予以释明,相继形成整部宪法论、宪法制度论、宪法原则论和宪法规定论等迥异看法。
从与文化说的关联程度来看,整部宪法论应是文本说中与之联系最紧密者,因为它将宪法精神等同于整部宪法的旨意在于引起人们对宪法文本的重视以增强宪法意识。[22]这种观点虽然在宪法宣传教育领域起到显著作用,但因未深入到文本内部去揭示宪法精神而无法在法规范层面突出其独立地位,对宪法精神在实践中的应用,作用不明显。
有别于此,宪法制度论、宪法原则论和宪法规定论都试图在深挖宪法文本的过程中觅得宪法精神的踪迹。从宪法规定的制度方面界定宪法精神的宪法制度论多为我国老一辈宪法学家所推崇。如吕泰峰就紧紧围绕生产资料所有制来说明,我国宪法所规定的“中华人民共和国的一切权力属于人民”何以不仅是我国国家制度的核心内容,也应是我国宪法的基本精神。[23]为求全面,张庆福进一步发展此类观点,认为宪法精神就是宪法规定的所有根本制度,除根本的政治制度外,尚包括根本的经济制度和教育文化制度。[24]这种认识论传统赓续马列主义,始终自觉坚守马克思主义研究方法,是将“经济基础决定上层建筑”的历史唯物主义基本原理具体运用于宪法学领域后得到的丰硕成果,成功突显出新中国宪法的政治特性。
为进一步正确处理宪法学的政治性和学术性的关系,致力于“以研究方法的规范性应对研究对象的政治性”的立宪主义宪法教义学在近年来日益繁盛。[25]更能体现规范主义立场的宪法原则论随之受到不少学者的青睐,如周叶中基于宪法基本原则所具备的贯穿立宪和行宪全过程并指导协调宪法调整机制的特征,将之定性为宪法的精神实质。[26]林来梵亦认为,八二宪法的精神主要体现在其所揭橥的社会主义、民主主义和法治主义这三大基本原则上。[27]然而,囿于各方长期以来关于宪法原则内容的差异化思考,[28]此论恐不能稳定地指引相关实践,面临与宪法价值论相同的窘境。更重要的是,其因无法全面回应实践而尚存缺陷。如针对全国人大常委会直接援引“宪法序言精神”“保护公民通信自由和通信秘密的原则和精神”等来回应合宪性疑问的实况,宪法原则论就缺乏足够的解释力,难以说清宪法精神在此时的确切含义。展开来说,在释明英烈保护法草案第二条规定的宪法基础时,全国人大常委会并未诉诸宪法原则,而是征引“宪法序言精神”,认为宪法序言中的“中国人民为国家独立、民族解放和民主自由进行了前仆后继的英勇奋斗”等内容能够成为对应立法的宪法依据,这明显超出宪法原则论的范畴。[29]类似地,在解决地方性法规中“公安机关交通管理部门调查交通事故时可以查阅、复制当事人通讯记录”规定的合宪性问题时,全国人大常委会也未从宪法原则层面理解宪法精神,而是结合宪法文本中的通信自由和通信秘密条款来解读宪法精神,这便再次印证宪法原则论在关照实践方面的片面性。[30]
恰是注意到这点,宪法规定论才悄然兴起,开始进入人们的视野中。如有学者就将写入宪法序言的四项基本原则作为八二宪法的精神。[31]还有学者将宪法精神定义为用文义解释以外的方法所阐发的现行宪法规范。[32]更有学者在此基础上凝练表达出宪法规定论的核心思想,即从单个宪法条文或个别宪法规范中推断得出特定的价值内涵并以此为“个别的宪法精神”。[33]可见,宪法规定论取“精神”之“宗旨”语义,[34]将宪法精神等同于一个又一个宪法规定或宪法规范的主要意义。这固然关照到以上所举事例,但因不能回应全国人大常委会单独援引宪法精神的实践而存在无法弥补的漏洞。
综上,文本说内的各种观点在共享从宪法文本提炼出宪法精神这一基本主张的同时又出于不同的考虑而各有侧重,因而在优劣上存在差异之处。但文本说所秉持的基本主张仍然显露出以上各种论断所共有的一个内在缺憾,即对宪法文本和宪法精神的高度混同以致宪法精神并未从纷繁复杂的宪法规定和宪法原则中成功地独立出来,这便使作为独立合宪性审查标准的宪法精神显得名不副实,有违立法者将宪法精神、宪法原则和宪法规定相并列加以强调的初衷。
(三)融贯说:处于文本内外的宪法精神
为避免以上两种旧说的陈弊,在辩证地汲取文化说与文本说正反两方面经验的基础上,旨在贯通二者的融贯说在近几年渐渐成型。该说首先从文化视角切入,赞同宪法价值论而否定宪法意识论。[35]但其又不落入价值论看轻宪法文本的局限,而是始终自觉地将彰显价值取向的宪法精神同宪法原则和宪法制度联系起来,[36]视之为“决定宪法规定之所以是宪法规定的最深层次的宪法价值”[37],因此注重依靠宪法解释的方法从宪法文本中发现宪法精神。[38]同时,出于革除文本说消弭宪法精神独立性之固有弊端的考虑,融贯说又不拘泥于文本规定,而是基于违背宪法规定的行为反而可能符合宪法精神的现实,从功能角度分析用宪法精神指代宪法规定之外的合宪性审查依据的必要性,认为如此可以修补宪法规定和宪法原则所存在的制度瑕疵和价值缺陷。[39]可见,在该说看来,宪法精神既可以是已然被宪法文本中宪法规定和宪法原则所转化和确认的应然价值,也可以是尚未出现在宪法文本中而有待人们发现的宪法价值。这似乎是在重回文化说中的宪法价值论,有再度脱离文本的危险。为此,融贯说将游离于宪法明文规定之外的宪法精神视为寄居于“默示性宪法规范”之上的某种特殊存在。[40]这从其将处于宪法文本范围之外的宪法原则笼统归入宪法精神范畴的处理方式中可见一斑。[41]综上,融贯说其实是将宪法精神当作深藏于现行宪法文本并能够决定未来实定宪法内容的宪法价值群。若在此说下以“现在”这个时间节点为坐标来审视宪法精神,则可称其既在文本内又在文本外,本质上是统一现行宪法明文规定和面向未来的默示性宪法规范的价值集合体。
融贯说的推论思路虽值称道,但因前后不一致的论述以及语焉不详的结论而有待完善。论述的自相矛盾之处主要体现在其对宪法精神性质的认定飘忽不定。例如,其一方面将宪法精神界定为“宪法现象背后的决定因素或力量”[42],另一方面却又将之视为处于宪法文本内外的价值集群,这便引起逻辑冲突:宪法精神既然是决定性的,又何以不唯一?当然,此处所说的前后论述的不一致性实属学说展开过程中的偶然瑕疵,尚不致危及该说所采方法的科学性。相比之下,更值追问的则是,运用如此科学的推论方法的融贯说最终又为何未能彻底道明整体意义上的宪法精神?须知,结论的模糊性势必会影响方法的科学性。若不明确整体的宪法精神,又怎能稳定地识别出“默示性宪法规范”以切实统一现行宪法文本的“内”与“外”以及实定宪法的“当下”与“未来”?总之,理论逻辑堪称完美的融贯说终究因结论的含混不清而难以自足,这种不圆满性既是在隐秘地宣告以往研究视角的偏颇,也意味着探索宪法精神规范内涵的旅途在今天或许已遇到暂时无法化解的困局而难有结果。
三、研究转向:宪法精神的功能主义分析
正是由于解读宪法精神的规范主义传统在当下正陷入迟滞窘境,宪法精神研究的功能主义转向才在近年来开始兴起,成为人们认知宪法精神的最新趋向。此种转向虽在客观上业已发生,但在现阶段尚未得到系统的归纳和分析,故有必要梳理澄清这一新的研究进路,并在此基础上进一步深化我们关于宪法精神的理解。而这一切都得从研究视角的转变说起。
(一)转向合宪性审查实践的宪法精神适用论
鉴于以往的规范主义研究未能充分结合宪法精神的实践语境,要么主要遵循个人的生活经验与价值观念来抽象地划定宪法精神规范含义的应然边际,要么在对宪法精神之内涵予以学理演绎时固守文本主义方法论而忽略概念所身处的特定时空环境,不少学者开始呼吁转变观察宪法精神的视角,倡议在研究宪法精神时回到全国人大常委会援引宪法精神的实然世界中来。如郑磊等人就曾设想借备案审查年度报告中的合适案例来明确宪法精神的外延、内涵与位阶。[43]邢斌文则注意到全国人大常委会在立法过程中对宪法精神的应用并对此予以考察。[44]这种视角转换确属合理,毕竟,对“宪法精神是什么”的终极回答取决于全国人大常委会的权威解释。如果不强调这点,恐会使人们关于宪法精神规范含义的争论永不止息,进而严重削弱宪法的稳定性和权威性。
受以上全新研究思路的影响,确有学者从合宪性审查实践中归纳出宪法精神所处的多重语境并就此展开讨论,但最后遗憾地得出宪法精神之内涵在现阶段尚无法确定的结论。[45]这在其后的类似研究中得到再次确认。[46]此种补强规范主义研究进路新尝试的失败表明旧传统在当下实现自我修复的可能性微乎其微。正基于此,学者们才开始有意识地转向对宪法精神适用的研究,更多地关注全国人大常委会运用宪法精神的应然方式和具体规则,以促进相关实践的规范化进行。如左亦鲁根据宪法精神的抽象性和凝练性特征,主张在合宪性审查工作中适用宪法精神应在宏观层面平衡稳定性与灵活性、确保体系性与序列性以及坚持唯一性与激励性。[47]杨海涛在总结出全国人大常委会援引宪法精神的困境后认为,欲实现援引宪法精神的制度化和法治化,全国人大常委会就得在原则上遵循谦抑援引理念、统一规范援引技术并适度限缩援引情形。[48]任喜荣和张伟更是在分析宪法精神与宪法规定、宪法原则之适用关系的基础上构建出具体的适用规则。[49]纵览这些学者关于宪法精神适用的论述可知,虽然他们在展开相关讨论时未曾言明功能主义研究方法,但在确立运用宪法精神之原则和规则的过程中确已于无形间部分地遵行此类进路。要而论之,三者共同申明宪法精神在应用中宜具备兜底补充特性的原初用意其实皆在于凸显宪法精神区别于宪法规定和宪法原则的独特功能,如填补宪法漏洞、校准宪法规定和宪法原则、缓解宪法规范与社会现实之间的紧张状态等。因此可言,宪法精神研究的功能主义转向诚已伴随研究者观察视角由应然世界向实践语境的转变而逐步显现。
此种功能主义转向确具内在的合理性,值得肯定与推进。一方面,这能够让我们成功走出规范主义的泥淖,绕过冗杂繁琐且久无定论的关于宪法精神内涵的无谓争辩,在开展宪法解释时从形式迈向实质,专注于隐藏在法言法语背后的实在的法律争点,致力于解决围绕宪法精神展开的具体问题。[50]另一方面,这契合长期盛行于我国的实用主义思维传统,在合宪性审查中具有必不可少的实践价值,能够为我们界分宪法规定、宪法原则和宪法精神提供行之有效的新的方法论指引,有助于切实加强宪法实施与监督,彰显宪法对社会变迁的灵活调整作用。
然而,不无遗憾的是,以上转向合宪性审查实践的宪法精神适用论在当下仍存诸多不足而有待完善和发展。首先,最大的弊病在于,他们都未能在解析宪法精神时始终自觉贯彻功能主义研究方法,只是隐约间以此为切口构想适用宪法精神的应然场合。这便致使关于宪法精神应用的方案设计在整体上因欠缺基本的理论脉络和稳固的内在逻辑而呈现出显著的碎片化状态,难以为全国人大常委会的有关实践提供系统性的行为指引。其次,也正因此,既有论说才在勾连现状分析与对策供给方面暴露出明显的脱节问题,无法在二者间实现一一对应,难免受到不能针对性回应现实的诟病。最后,出于上述原因,现有构思在谈及宪法精神的应然适用场景时多侧重宏观推演或是点到为止,实际上并未周延详密地根据宪法精神的应然功能边界指明宪法精神应予登场的具体时刻,继而易使全国人大常委会援引宪法精神的实践依然无迹可循。基于此,为避免转向实践且聚焦宪法精神适用场合的功能主义新进路甫一开辟即惨遭折戟,下文便在承继以上观察视角和问题意识的前提下,彻底以功能主义研究方法探究宪法精神的实践运用,进而以宪法精神的应然功能边界为基点,在反思现状的基础上明确未来全国人大常委会在援引宪法精神方面可资优化的空间。
(二)协同型适用场景下宪法精神的实际功能
当我们以一种类型化思维来审视眼下的行宪活动时便可发现,全国人大常委会援引宪法精神的实践大抵可被区分为两种类型,即协同型和独立型。[51]我们不妨就在这一分类框架下开启寻求宪法精神实际功能的新旅途。
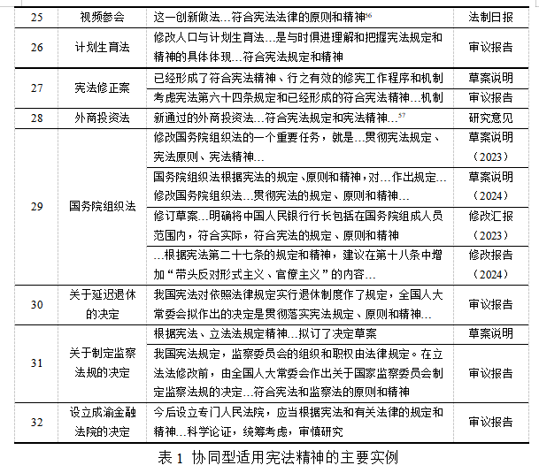
回望作为法律术语的宪法精神被正式提出以来的合宪性审查实践易知,[52]在绝大多数情况下,宪法精神会和宪法规定、宪法原则一起“登场”,呈现出明显的协同型适用样态,此乃宪法精神的一般适用场景。即便偶有宪法精神独自出现的情形,也不能就此将其径直排除在协同型适用场景之外,因为联系上下文语境便可发觉,其中仍有不少情境属于协同性适用之类型。在此种思想的引领下,经检索整理可得,协同型适用宪法精神的过往实例主要有三十二个,如下表所示。


通过分析以上实例,不难发现,在同样的适用场景中,宪法精神所实际发挥的功能往往并不一致。这种功能上的差异性可被界分为提示、更新和续造三种不同的面向。提示功能意指,提醒立法工作人员注意宪法文本中已有的宪法规定和原则,以防止其在借助立法解决各类社会问题时不当忽略宪法中的内容。当宪法精神发挥这一功能时,它其实是在重申宪法文本中的特定规定,并不改变宪法既有规定的任何内涵,因而具有重复性特征。这也就意味着,即便不提及宪法精神,也存在相应的宪法适用根据,合宪性审查活动依然能照常进行。如在“生育险门槛案”中,全国人大法工委曾在与审查建议人的口头沟通中提出,部分地方对领取生育险设置门槛的规定与宪法法律相关规定精神不符。[58]而在此后公开出版的备审决定理解与适用一书中,法工委在未援引宪法精神的情况下依旧认定,部分法规、规章、规范性文件对享受生育保险待遇作出的限制性规定,与宪法和社会保险法等法律关于平等保护、权利义务对等的相关规定不符。[59]类似地,在“民族学校教学语言案”中,法工委曾认为,相关规定与宪法精神、有关法律规定及党的民族政策不一致。[60]而在后来对外发布的工作报告中,其又在不提及宪法精神的场合下确认,“上述规定与宪法第十九条第五款关于国家推广全国通用的普通话的规定……不一致”。[61]这便清楚地证明,笔者关于宪法精神提示功能的分析并非无稽之谈。进一步考察以上实例可以发现,起到提示功能的宪法精神会因适用场景的差异而提醒立法工作人员注意不同的宪法内容:当全国人大常委会只是抽象地捆绑式提到宪法规定、原则和精神时,其意在借宪法精神提醒立法工作人员注意整部宪法的存在,以突出通过立法贯彻实施宪法的必要性(实例1-3);当全国人大常委会将宪法精神和宪法修改予以联结时,其意在借宪法精神提醒立法工作人员注意宪法修正案的存在,以保证修法和修宪的统一性(实例4-7);当全国人大常委会连带性运用宪法精神和宪法具体规定时,其意在借宪法精神提醒立法工作人员注意某一或某些宪法规定的存在,以申明立法的宪法基础或违宪因由(实例8-24)。
也许会有人以上述部分实例未点出宪法具体规定为由质疑宪法精神所具备的此种提示功能,认为在宪法具体规定未显身的情况下,断定宪法精神发挥着提示功能难免牵强附会。的确,在已发生的个别实例中,由于宪法具体规定的身影不太清晰,宪法精神的提示功能偏弱,但不能由此断然宣判其功能的丧失,因为综合实例发生背景、相关合宪性研究意见和学理探讨文章,我们仍可从中明晰所涉宪法规定的规范内涵。再者,在批判宪法规定隐身时,莫要忘记我国合宪性审查实践之特殊性。一方面,我国合宪性审查的兴起同备案审查工作的突破性进展休戚相关,呈现出明显的渐进性特征,即从回避宪法判断逐渐发展至直面合宪性涉宪性问题;另一方面,出于避免严重分歧的出现以助推审查工作的行稳致远、减轻机构负担并降低决定与错误成本等方面的考虑,我国合宪性审查有意遵循宪法解释极简主义,本就不喜对宪法规定展开详尽论证。[62]这自然会导致部分实例中宪法具体规定的缺失以及极具模糊性的宪法精神的频繁替代性登场。从这个意义上来说,宪法精神在很多情况下就是宪法规定的同义语,其既不具备额外的新意涵,也不影响所涉宪法规定的规范含义。只要事后能够通过联系各种资料识别出所涉宪法具体规定,我们就可以称宪法精神在此时更多地起到提示功能。可见,发挥提示功能的宪法精神因高度契合我国合宪性审查实践进程的特殊性而在现阶段具备存续的必要性。从更广阔的视角来看,在目前人们宪法意识普遍匮乏而国家又大力弘扬宪法精神的背景下,[63]让宪法精神在协同宪法规定和原则之适用的场景下起提示功能确实不失积极意义,能够增强普通民众对宪法精神的感知度和熟悉度,在潜移默化间实现培育公民尊崇宪法意识的目标,从而为日后具体宪法规定及原则的贯彻落实奠定必不可少的社会心理基础,助力宪法实施走向深处。
除此之外,在协同型适用场景下,宪法精神尚具更新功能,即依社会情势的变化,在不超过文义最远射程的情况下,灵活地更新人们对特定宪法规定之内涵的理解(实例25-26)。如在实例25中,为在当时的疫情防控形势下顺利开展工作,法工委工作人员即援引宪法精神以更新宪法第68条第1款关于常委会会议之规定的含义,强调“召集”可由此前的“现场召集”革新为当下的“以视频方式远程召集”。在实例26中,为顺应我国人口新形势以使人口增长同经济社会发展相适应,宪法和法律委员会以及法工委通过援引宪法精神来更新宪法有关计划生育的规定特别是第25条规定的含义,明确计划生育的内涵已由曾经的“一对夫妻生育一个子女,严格控制出生人口数量”变革为如今的“实施三孩生育政策及配套支持措施,促进人口长期均衡发展”。应当说,宪法精神此种功能的发挥是全国人大常委会有意为之的结果,在其看来,根据经济社会发展的实际与时俱进地更新宪法内容以适应现实情况本就是合宪性审查工作的一种特殊形式。[64]虽然此时的宪法精神表现出更新宪法规定含义这一新的特殊功能面向,但从本质上看,其仍不失一般层面的提示功能,因为相关规定规范内涵的变迁并未超出文义最远射程,即使不援引宪法精神,也无碍宪法变迁的正常进行。然而,虑及我国欠缺成熟的针对具体宪法争议的纠纷解决机制,无法定期释明宪法规定的最新时代内涵,以宪法精神标明并助推宪法变迁的发生又并非毫无必要和益处。
最后,宪法精神还会偶尔展现续造功能,即基于社会实际需要,依托宪法具体规定发展出居于文义最远射程之外的默示性宪法规范(实例27-32)。这点已为融贯说所觉察,但尚未得到彻底阐明,宜应结合既有实例作出进一步解释。在实例27中,全国人大常委会即依宪法精神确认,作为宪法惯例的特定修宪工作程序具有规范效力,[65]认为其是附着在宪法第64条规定之上的默示性宪法规范,对修宪发挥着有效的推进作用。在实例28中,宪法室则以遵循宪法精神的名义,在宪法第18条规定的基础上续造出新的宪法规范。之所以说是“续造”而非“解释”是因为,宪法室所推导出的结论,如宪法第18条规定的“允许”发展为“鼓励”、中外“合作”“合资”发展为“合资”“合作”“独资”、“中国的企业或者其他经济组织”发展为中国自然人也可成为投资主体等,显然已突破该规定的文义最远射程。类似地,在实例29中,全国人大常委会通过援引宪法精神承认过往宪法实践的正当性,继而借宪法第86条规定续造出“中国人民银行行长属于国务院组成人员”这一默示性宪法规范。[66]而在实例30-32中,全国人大常委会通过征引宪法精神,将宪法第44条、第124条和第129条规定中的“法律”续造为“法律和有关法律问题的决定”。[67]
由上可见,起续造功能的宪法精神虽在形式上仍以宪法规定的存在为发挥作用的前提,但实质上已呈现出鲜明的独立性特征。若对上述三种不同功能面向的宪法精神予以系统考察则可进一步知晓,从提示到更新再到续造,宪法精神的实质独立性确有逐步增强之势。这启示着我们万万不能因形式上的协同型适用样态而不假思索地将宪法精神同宪法规定或续造出的默示性宪法规范相混同,否则便会犯和之前不少学说同样的错误,不当抹杀宪法精神的独立性和一元性特质。
(三)独立型适用场景下宪法精神的实际功能
区别于协同型适用样态,在极少数情况下,宪法精神不再依赖宪法文本中的任何内容,而是以全然独立的姿态“登场”。经归纳,此类实例主要有三个,如下表所示。

综合以上三例可见,在独立型适用场景中,宪法精神更多地发挥着创制功能,即在宪法法律明显缺位的情况下,因时创制出面向未来的默示性宪法规范,以妥善解决迫在眉睫的现实问题。如在实例33中,面对辽宁省人大常委会因组成人员不足半数而无法正常召开会议履行职责的窘境,全国人大常委会就在总结过往实践经验的基础上,在宪法、选举法和地方组织法等文本规定之外,依宪法精神创制出全新的宪法规范:当县级以上各级人大常委会无法正常履职时,应由上一级人大常委会作出决定,成立筹备性机构,代行相应职权。在实例34中,为解决相关人事任免无宪法法律依据的难题,全国人大常委会借助宪法精神创制出独立的宪法规范,即在全国人大闭会期间,全国人大常委会可依委员长会议的提请决定撤销国务委员的职务。这一规范后来为2021年新修正的《全国人民代表大会组织法》第32条规定所确认,由默示性宪法规范成为显见的文本内容。无独有偶,在实例35中,为配合当时的疫情防控工作而由全国人大常委会基于宪法精神创制出的宪法规范,后来也为2021年新修正的《全国人民代表大会议事规则》第2条规定以及2022年新修正的《地方各级人民代表大会和地方各级人民政府组织法》第14条规定所吸收,即遇有特殊情况,全国人大常委会可以决定适当提前或者推迟召开会议。这两个实例中新法的事后肯定恰能验证宪法精神在独立型适用场景下所发挥的创制功能,若基于宪法精神而来的规范不是一种全新的规范,又何必以修法的形式吸纳之?而这点也正是区分续造和创制功能的关键标准:尽管两种功能在效果上都是催生默示性宪法规范,但由前者导出的规范依旧被官方视为既有宪法规定的有机组成,作为明示规定的“伴影”而可为目前宪法文本所容纳,[68]由后者导出的规范则往往被官方视作外在于当前宪法和法律规定的独立规范,宜应作为崭新的明示规定被纳入事后所修新法之中。虑及这些默示性宪法规范要么属于当下的宪法文本,要么构成未来的宪法文本,不将其与宪法精神等同视之显然是明智之举,否则宪法精神的独立性又将被遗憾地埋没于可见的文本规定中。
综上可言,宪法精神研究的功能主义转向实非一时兴起,而是蕴含着一定内在逻辑的理性抉择。当我们已能以一种类型化的方式来系统归纳出宪法精神在差异场景下所实际发挥的各项功能时,就意味着即便我们暂时不知晓宪法精神的确切内涵,也不妨碍我们从功能角度分析宪法精神在当下所呈现的特征,更不影响我们从功能方面切入来思忖宪法精神的适用边界。下文便继续沿功能主义分析进路,在充分结合宪法精神在当前所表现出的以上四种功能的情况下,着重探究未来宪法精神应予作用的功能场域。
四、优化空间:宪法精神的应然功能边界
之所以要在理清宪法精神功能发挥的现实逻辑后,继续以功能主义方法探讨宪法精神的适用边界,根本上还是出于尽可能地改进宪法精神应用现状的考虑,即欲通过廓清宪法精神区别于宪法规定和宪法原则的特质,助力以其为依据的合宪性审查实践的规范化运转。
(一)确定宪法精神功能边界的意义
在从功能主义研究方法层面具体展开划定宪法精神适用边界的理论方案之前,似有必要简略说明如此作为的意义,否则难以证立讨论宪法精神应然功能边界的必要性。毕竟,经上文分析可知,宪法精神的现实应用本就已蕴藏一套逻辑,这未尝不是一种“规范化”运行的体现。因此,只有在切实指出目前实践逻辑的不当之处后,再行讨论宪法精神运用的优化空间才不会招致“为赋新词强说愁”的批评。而当我们对前述两种差异类型适用场景下全国人大常委会援引宪法精神的内在逻辑予以反思时即可见,确定宪法精神功能边界的意义恰源自眼下宪法精神的实际功能未能成功区分其与宪法规定和宪法原则的客观现实。
例如,在宪法精神频频发挥提示功能的场合下,宪法规定的功能场域实际上存在遭受宪法精神不当挤压的潜在风险,这在宪法精神登场而宪法规定隐身的情况下表现得尤为突出。此种现象的出现在目前来看当然并非毫无必要和现实合理性可言,承前文述,一方面,以抽象的宪法精神协同具体的宪法规定及原则的适用更能彰显合宪性审查工作的柔性色彩,让其他国家机关更容易接受合宪性审查结论并配合后续相关整改工作,从而增强合宪性审查制度的实效并促使其行稳致远;另一方面,如此可将宪法宣传教育自然融入合宪性审查工作中,进而能显著涵养人们的宪法意识,为以后宪法实施的纵深化发展预先营造有利的社会氛围。然而,这并不意味着此种潜在风险就不值得我们重视。随着未来合宪性审查机制走向成熟而不会再轻易遭受严重阻碍,以及公众宪法意识得到明显强化而开始自觉发扬宪法精神,此种由提示功能所引起的“向一般条款逃逸”的现象即应出于避免这一风险的考量而予以禁止。
这终究是因为,全国人大常委会在进行合宪性审查时连带运用起提示功能的宪法精神和宪法文本规定[69]的现实必要性将依上述社会情势的变更而逐渐消耗殆尽,开始让位于科学界定宪法精神功能边界的学理考虑。这类考虑主要是,第一,从立宪史的角度来说,宪法文本中的各项规定在生成时就贯彻着宪法精神,因而在此后的行宪历程中适用宪法规定本就是在无形中显现背后的宪法精神。若在此时再将宪法精神移至前台,则难免会造成合宪性审查标准的叠床架屋,给相关机构带来不必要的麻烦。第二,从法律适用方法的层面来看,相对于一般性的宪法精神,指向特定内容的宪法规定无异于是针对具体案型的“特别法”。依“特别法优于一般法”的法适用原理易知,在一般适用场景下,宜应径直适用宪法规定而非宪法精神。这既是在落实立宪原意,也是在方便合宪性审查工作的顺利开展。毕竟,宪法起草者在制定具体的宪法规定时已经预设有对应的实践情景,在此情景下,若舍规定而采精神,则恐怕是南辕北辙、节外生枝。第三,在适用有形的宪法规定就能解决问题的情形下,额外引入抽象的宪法精神事实上可能会损害由宪法文本所型构的宪制秩序的稳定性和明确性,有违形式法治论的要求。在形式法治论看来,稳定性和明确性是法律之为法律在形式上所应具备的基本品质。[70]宪法作为现代法律体系中的根本法与最高法,自然也不例外。考虑到由文字写明的宪法规定在内涵上相对清晰且易为人预见和把握,在合宪性审查中优先适用之当能使基于静态宪法文本而生长出来的动态宪法秩序在整体上符合法治的形式标准,是通往宪治之路的正道。第四,合理界分宪法规定与宪法精神的功能场域也符合比较法原理。如在美国,依宪法精神进行宪法解释早已成为宪法审查实践中常被人使用的主流解释方法之一。[71]然须注意的是,即便如此,法官通常也只会在宪法文本无法正常发挥涵摄功能的情况下才引用宪法精神来辅助裁判说理,且在进行论证的过程中仍主要依赖于可以从文本表达的整体结构中推断出的必要关系,这也就意味着,美国宪法语境中的宪法精神具有区别于我国的确定内涵,即始终指向将所有剩余权力(residual authority)都保留在私人领域的有限政府理念。[72]哪怕是这样,仍有不少批评者对此表达担忧,认为这会容许过多的个人价值判断介入司法决策中,势必削弱宪法解释的客观性、一致性和可预测性,继而主张限定宪法精神的功能边界,即仅在更为基本的宪法意义来源未能提供明确指导的少数情况下使用它。[73]
由上观之,划定宪法精神功能边界的必要性确实源于当下宪法精神所实际发挥的一些功能在未来对宪法文本规定功能场域的可能潜在侵蚀,前述提示功能即为一典例。这一现象也得到其他学者的注意,如针对实例15交警查手机案,就有学者直截了当地指出,在能够直接适用宪法第40条规定的情境中,不应再画蛇添足地援引宪法精神。[74]至于在评价实例16同命不同价案时,有学者更是因宪法第33条第2款规定的销声匿迹而批评说这属于典型的“没有宪法的合宪性审查”。[75]通过确定宪法精神的应然功能边界探索未来援引宪法精神之优化空间的现实意义由此可见一斑。从理论上来看,这也有助于内含形式法治品质的宪法适用方法体系的科学建构。
(二)基于必要性原则的设想与展开
然则,我们究竟该遵行何种基本思路来准确划定宪法精神的应然功能边界?从发生学的角度来说,在既有的宪法文本规定之外引进宪法精神这一新的合宪性审查标准自是因为原有标准在功能发挥上存在本身难以克服的局限性而亟待改善。因此,当通过探明宪法文本规定之功能限度的方式明确宪法精神的应然功能边界,也就是从拾遗补阙的角度思考宪法精神的功能场域。这其实就是在贯彻“如无必要,勿增实体”的奥卡姆剃刀原理,即以必要性原则为尺度来衡量宪法精神功能发挥的适当性。此处的必要性原则与比例原则中的必要性原则有异曲同工之妙,同样内含谦抑性品格,意在强调宪法精神的登场应以现实争议已超出宪法文本规定的功能场域为前提条件。由于从正面判定该原则的适用场景不甚便捷,我们不妨从反面考虑之,即根据宪法精神与宪法文本规定在功能发挥方面的重合度来判断适用宪法精神的必要性,进而精准确定适于宪法精神彰显自身存在的场合与时机,以凸显其独立性特质。
当我们按照这种思路来审视宪法精神的四种实际功能时就不难发现,提示功能和更新功能因完全可归属于宪法文本中各项规定的功能场域而不必由宪法精神发挥之。前文已述,在提示功能场景下,全国人大常委会明确援引相关宪法规定就已经是在明示案涉宪法规范及其对应内容,无需再借抽象的宪法精神提示之。类似地,由于全国人大常委会能够通过宪法解释的途径及时更新特定宪法规范的时代内涵,并借此保证宪法文本规定涵摄功能的继续正常发挥,故也不必非得援引抽象的宪法精神来补强宪法变迁的正当性。
当然,如上文所论,对宪法精神实际功能的批判与取舍理应切实虑及我国现实情况,始终以一种动态发展的视角思索之。基于此,我们又不宜从一开始就彻底将这两种功能排除在宪法精神的应然场域之外,而应与时俱进地对此予以处理。具言之,在合宪性审查工作开展初期,为防止明示违宪行为影响相关实践成效及其可持续性,大可允许“没有宪法规定的合宪性审查”现象的出现,让意涵不清的宪法精神通过发挥提示功能来催熟合宪性审查制度。待其稳定后,则应有意淡化宪法精神的此种功能,还原它在学理上的本来面貌。管见以为,随着连坐违宪案和涉罪人员系列案等标志性案例的公开,合宪性审查工作已然步入稳健发展阶段,因而不必再让宪法精神如以往般那么频繁地发挥提示功能。同样地,鉴于当前宪法解释制度的缺位,用宪法精神替代其完成推进宪法变迁的任务仍不失一定的必要性。但随着未来以法律草案合宪性研究意见和合宪性咨询意见为载体的宪法解释制度的日趋成型,更新功能也应逐步退出宪法精神的作用场域,以在宪法文本规定、宪法解释和宪法精神这三者间绘就出“和而不同”的理想分工图景。
与之相反,宪法精神所实际发挥的续造功能与创制功能则因外在于宪法文本中各项规定的功能场域而仍有保留之必要。经由上文实例分析可知,创制功能得以发挥的首要前提是宪法法律文本中特定内容的缺失,此时再想如平常般谈论宪法文本规定涵摄功能的发挥显然会因无所依凭而不再可能,由宪法精神起创制功能的必要性因此显而易见。这也得到官方的明确认可,如全国人大常委会法工委主任沈春耀曾指出,对于宪法法律没有明确规定的事项,可在必要时根据宪法精神采取创制性办法,以及时妥善地处理没有规定和先例的新情况和新问题。[76]从创制功能发挥的结果来看,后续修法对由此发展而来的默示性宪法规范的明确吸纳亦能清楚佐证这点。
虽然续造功能的发挥最终未能同样导出全新独立的法规范,但我们不能借此径直否认其必要性。因为从过程论的视角切入观察可见,宪法续造早已超出宪法文本规定的文义最远射程而有别于日常性的宪法解释,它不再是发挥宪法文本规定涵摄功能的天然附随行为,而是溢出其固有场域的暗中改造活动,在实际效果上恐与修宪无异。之所以最终未能像创制功能那般彻底形塑出新的文本规定,很大程度上是因为尚有与续造出的新规范内容具有一定关联的文本规定的存在,相关机构欲以更容易被人接受的解释之名为刻不容缓的改革扫清可能的合宪性障碍,从而使宪法规范能够在来不及修宪的情况下成功适应最新的情势变迁,实现改革与法治的统一。或有人就此质疑本文区分解释与续造行为的实际意义,认为这是在将简单的问题复杂化,毕竟,无论是从用意还是结果上来看,二者都无甚差异,均是在使原有规范积极回应新兴社会变革。在宪法精神未成为一项正式的法律术语之前,这种说法无疑是正确的。但在宪法精神已然全面融入合宪性审查标准体系的当下,不宜再固守这种传统的认知。此前所以不刻意区分二者,并不是因为解释与续造在客观上无本质区别,而是因为我们无法在实定法中找寻到比宪法解释更合适的工具来为续造行为提供正当性基础。如今既然已经出现宪法精神这种更适于为宪法续造供应正当性来源的合宪性审查依据,那么就应该放弃以往的权宜之计,转而立足文义最远射程这一判准,开始从形式上刻意区分二者,以准确界分并凸显解释与续造各自的功能场域。
在明确有必要将续造功能与创制功能共同置于宪法精神的功能场域之内后,尚有待澄清说明的是两者应予登场的具体时机。由于二者已属实质性造法的范畴,明显区别于平常的宪法适用,将对宪法秩序造成一定的意外冲击,故仍应以必要性原则为尺度来思量这一问题。这既有利于在最大程度上维持法的安定性品质,不损及人们对法的合理预期,又能够以最低成本的方式调适规范与现实之间的矛盾,将引入新法的边际性影响降至最小——须知,各规范间存在千丝万缕的联系,每一次造法实际上都是一项宏大的系统性工程,均不可避免地会关涉法体系内在构成的整体变动。依此思路回看之前两种功能发挥的时机便不难发现,必要性原则确已成为宪法精神实践应用的隐含边界。
这可从法律必要性和现实必要性两方面作进一步解读。在法律必要性方面,判断两种功能发挥之时机是否恰当的标准显然会出于彼此适用场景的差异而不太一致,这在前述各种实例中已有所展现。具体来说,让宪法精神起续造功能的前提是,宪法文本规定的涵摄功能无法再借助宪法解释此种渠道得到正常发挥。这里的宪法解释当然既可以是形式意义上的宪法解释文件,也可以是溶于合宪性审查过程中的实质意义上的宪法解释活动,但最终都须以不超过宪法条文的文义最远射程为限。如此才能清楚区分解释与续造的功能场域,使宪法精神不会再轻易地与宪法文本相混同而丧失独立性。之所以将前文所举实例27-32作为宪法续造的典例,也正是基于这种考虑。
相较之下,关于创制功能发挥之必要性的判准当更为严苛。由于它本质上是对后续修宪修法的某种预演和在先铺垫,所以其登场的前提必定是,眼前的宪法漏洞已不能借由宪法续造得到填补。这在官方表达中就转化为宪法法律明显缺位。尽管这揭示出二者必要性判准的差别,但也悄然点明彼此在实质层面的一致性,即都是对宪法漏洞的修补。然须注意的是,真正实现这种效果的不是宪法精神自身,而是经由宪法精神续造或创制出的默示性宪法规范。在续造功能场域下,这种规范寄身于在作用上与之具有强关联的既有宪法条文;在创制功能场域下,其则成为未来宪法法律条文中的显在构成。从这个意义上来说,不再循规范主义进路强求宪法精神的确定内涵兴许更符合我们将其引入合宪性审查标准体系中的初衷。因为它在功能上始终充当着润滑油和转接器的角色,意在通过弥补漏洞,使以宪法为框架的整个规范体系适应情势变迁,进而对新的社会现实继续发挥切实的规范和引导作用。若固定其规范含义,则反而会掣肘相应功能的灵活发挥,恐有损宪法秩序的时代性。
这恰为现实必要性的判准所在,即当社会现实的变化已经超出宪法文本规定和宪法解释的功能场域之外时,就有必要唤入发挥续造和创制等功能的宪法精神。然而,仅以此为现实必要性的判断标准未免太过一般,无法突出我国适用宪法精神的独特性,也不能为相关实践提供有效的指引。因此,宜在八二宪法发展史这一更为具象的时空下去理解现实必要性的具体指向。而当我们从此切入后即可见,将既有宪法规范难以继续在合法性层面充分服务新近改革事业作为现实必要性的判准显然更具针对性。这其实也就是修宪修法的初始社会动因。
如在1988年第一次修宪之前,针对八二宪法原第11条规定与改革进程之间的紧张关系,不无通过解释加以缓和的空间。参与八二修宪的张友渔先生就基于“法不禁止即可为”的理解规则认为,不修改宪法也允许私营经济的存在和发展,毕竟宪法本就未予禁止。[77]但即便是这样,起草和颁布1988年宪法修正案后来仍被中央坚持提上日程,这终究是因为基于原有文本规定展开的解释无从彻底消除公众关于改革举措的合宪性疑虑,依然会阻碍和制约甫一起步的现代化建设。[78]也许正是察觉到这点,张友渔先生之后才转而从正面对八二宪法中的个体经济条款即第11条规定进行与时俱进的续造,论证说“允许私营经济的存在……可以说是宪法这一条的引伸,适用范围的扩大”[79]。这得到同样是深度参与八二宪法起草的项淳一同志的赞同,其在那时就已开始有意识地运用宪法精神来正当化宪法续造活动,主张私营经济的存在和发展符合宪法精神,是宪法的引伸。[80]
由上观之,在法律必要性之外另设现实必要性标准实非画蛇添足,此举能够依时代发展的实际需要反向重塑宪法精神的应然功能界域,将那些形式上可归属于宪法文本规定和宪法解释之功能场域而实质上不宜归入其中的情境予以适当排除。相应地,在斟酌起到填补漏洞功能的宪法精神究竟应否登场时,宜遵行两阶段必要性判准,即首先考察案涉现况能否为宪法文本规定和宪法解释的功能场域所涵盖,若不能,则有必要引入宪法精神以拾遗补阙;若能,则应进一步追问既有宪法文本到底可否经由宪法解释完全消解相关合宪性疑虑以为最新改革举动保驾护航。若可,则确实不必额外援引宪法精神;若不可,则仍得召唤宪法精神。可见,此种先判定“是否”再思考“程度”的必要性判断框架,终能在合理界分宪法文本规定、宪法解释和宪法精神间功能场域的同时,完美达成人们引入宪法精神的初始目的,即因时发展宪法以充分发挥规范对现实的映射与规训作用。当然,不可否认,受宪法精神应用实践进展有限的影响,由此而来的两阶段必要性判准仍具一定的模糊性,但其确实能够融贯解释关于宪法精神的既往实践并为未来的应用活动提供切实可行的思维指引。未来,随着基于宪法精神的合宪性审查实践的深入发展,我们完全可以进一步细化此种必要性判准以强化其可操作性。
最后,除通过续造和创制这两种行为实现填补宪法漏洞的功能外,实际上宪法精神还有一项重要的功能尚未出现在现有实践中,即校正功能。区别于续造和创制功能,它主要引起宪法规范的质变而非量变,意在重组改造既有规范体系的内在构成以化解宪法文本中各项规定之间的冲突,从而使最终得出的合宪性审查结论准确无误。鉴于此项功能不为宪法精神所独有,我们依旧应以必要性原则为基准来度量宪法精神出场时机的适当性,否则其在功能场域方面恐不能与宪法解释和宪法原则相分离。
虽已有不少学者关注到宪法精神的此种功能,但正是因为他们都在无意间忽略这一点,所以后来在展开论述的过程中均或多或少地犯下分析不当的错误。如在讨论《义务教育法》修订草案第29条第2款关于义务教育学校不得聘用有精神病史的人担任工作人员之规定的合宪性时,有学者就基于该规定因遭受不符合宪法精神的质疑而旋即被删除的现实认为,确应由宪法精神在此处发挥校正宪法中劳动权条款之适用的功能,以避免下位法规范形式合宪而实质违宪之情形的发生。[81]然而,我们明明能够根据宪法第33条、第38条和第42条等规定进行体系解释,推导出“有精神病史的人享有劳动权”这一早已内含于既有宪法条文中的规范内容,这点也为该学者所承认。故在这里实无必要舍弃容易操作的宪法解释而采行难以把握的宪法精神,以免其意外扰乱宪法秩序。
类似地,在解析乡长直选现象的合宪性问题时,有学者依同一事项的决策“直接民主”优位于“间接民主”的宪法原理指出,基层选举实践中的直选行为虽缺乏对应的宪法规定,但因契合相关制度设计背后的宪法精神而应作合宪性判断。[82]这其实也是在主张发挥宪法精神的校正功能,认为应在此借宪法精神修正宪法规定之适用,以避免特定行为形式违宪而实质合宪之情形。然而,我们明明能够通过适用宪法第2条中的人民主权原则来达到同样的效果,根本不必冒着混淆宪法原则和宪法精神之功能场域的风险,额外借用宪法精神。综合以上两例可知,只有当宪法文本规定无法通过宪法解释实现自我校正时,才应由宪法精神登场来发挥校正功能,此乃必要性原则的应有之义。至于与此相对的合适应用场景究竟为何,则只能留待日后人们在实践中不断摸索。
总之,必要性原则既是我们合理界分宪法文本规定与宪法精神之功能场域的利器,又是我们判断宪法精神功能发挥时机适当性的法宝。但需注意的是,之所以如此强调各自功能场域的相对分离,并不是要让彼此间毫无关联,而是欲使宪法文本规定、宪法解释和宪法精神在功能分工的基础上实现衔接协调以走向实质统一,进而共促规范与现实之间的动态平衡。展开来说,宪法解释的更新功能、宪法精神的续造功能以及为二者所共享的校正功能实际上都服务于现有宪法文本的涵摄功能,它们要么是通过变更宪法条文之规范含义的方式使宪法文本与时俱进,要么是通过扩容既有宪法规范内容的途径让宪法文本适应社会变革,又或者是借改造宪法文本内在构成间关系的机会避免涵摄功能的错误发挥。与此不同,宪法精神的创制功能则聚焦未来宪法文本涵摄功能的继续发挥,其在连通后续修宪修法活动的过程中,已于无形间赋予静态的宪法规范以流动性,从而使得宪法文本不仅可以反映历史并规范当下,更能够关照未来。这便是起到各种功能的不可见的宪法精神之于可见宪法文本的整体意义。
五、结语
行文至此,本文关于宪法精神研究历程的回顾与反思终是画上句号。经由上文的细致梳理,不难发现,以往的研究主要是对宪法精神的规范主义解读,当前的研究则因此种认识传统正遭遇瓶颈以及相关实践的日渐丰富而逐步转向对宪法精神适用原理的探讨。相应地,功能主义思想的萌芽得以显现。待我们彻底揭开这一全新研究思路的面纱并依此对宪法精神展开详尽分析后即可知,它的引入之于宪法文本与社会实际间的关系处理而言不失现实必要与积极意义。同时,我们也能更深入地理解规范主义研究传统何以会在今天陷入暂时难有答案的困局之中,洞察宪法精神学说史发生转向的深层原因。简言之,其试图以统一确定的规范内涵限定宪法精神适用场景的初衷,本就与宪法精神在适用过程中应予发挥的多元复杂功能存在根本上的冲突。可见,从规范主义到功能主义的研究进路之变或许起初只是一种无意识的偶然现象,但在后来演绎发展的过程中势必会逐渐转化成一场为人们自觉推进的系统行动,是谓“偶然中的必然”。
[1] 参见童卫东:《新〈立法法〉的时代背景与内容解读》,载《中国法律评论》2023年第2期,第194页;刘松山:《对〈立法法(修正草案)〉的审思:从七个重点问题展开》,载《交大法学》2023年第2期,第22页。
[2] 参见习近平:《谱写新时代中国宪法实践新篇章——纪念现行宪法公布施行40周年》,载《人民日报》2022年12月20日,第1版。
[3] 参见刘惊海:《宪法、宪政、宪政精神——对宪法学研究对象的认识》,载《吉林大学社会科学学报》1989年第1期,第29-30页;祝捷:《培育宪法精神》,载《人民论坛》2012年第11期,第13-14页。
[4] 就含义而言,“精神”确可等同于“意识”,参见中国社会科学院语言研究所词典编辑室编:《现代汉语词典》(第7版),商务印书馆2016年版,第689页。
[5] 参见范进学:《宪法精神应成为我国的主流价值观》,载《山东社会科学》2013年第2期,第12-16页;张晓敏、杨秀莲:《中国特色社会主义宪法精神与核心价值观的融合发展研究》,载《辽宁大学学报(哲学社会科学版)》2018年第2期,第82-89页。
[6] 参见王卓君、汪自成:《略论宪法的人本精神》,载《法学评论》2004年第5期,第3-8页。
[7] 参见李应森:《试论我国宪法中“和”的精神》,载《中州学刊》2003年第4期,第180-182页。
[8] 参见李少文:《地方立法权扩张的合宪性与宪法发展》,载《华东政法大学学报》2016年第2期,第70-72页。
[9] 参见张亮:《“富强宪章”——对我国宪法精神的另类解读》,载《山西青年职业学院学报》2016年第3期,第55-58页。
[10] 参见苗连营:《完善中国特色社会主义法律体系的宪法逻辑》,载《法学杂志》2023年第2期,第13-15页。
[11] 参见肖扬:《论宪法精神》,载《电子政务》2004年第1期,第52页。
[12] 任喜荣:《建设法治国家需要宪法精神的再启蒙》,载《新长征》2015年第2期,第11页。
[13] 商红日:《全过程人民民主的宪法表达及其实践叙事》,载《探索与争鸣》2024年第8期,第27页。
[14] 参见范毅:《论宪法精神的科学内涵》,载《求索》2004年第8期,第58页。
[15] 参见刘松山:《八二宪法的精神、作用与局限》,载《华东政法大学学报》2012年第6期,第67-68页。
[16] 参见胡锦光:《宪法的精神犹如禅一般》,载《山东社会科学》2006年第8期,第6-7页。
[17] See Akhil Reed Amar,The Bill of Rights:Creation and Reconstruction,Yale University Press,1998,p.296.
[18] 参见全国人大常委会法制工作委员会法规备案审查室:《规范性文件:理论与实务》,中国民主法制出版社2020年版,第110页。
[19] 参见林来梵:《建构中国宪法学自主知识体系的学理探索》,载《法学家》2024年第5期,第16-24页。
[20] 参见夏正林:《“合宪性解释”理论辨析及其可能前景》,载《中国法学》2017年第1期,第301页。
[21] 参见林来梵:《“八二宪法”的精神》,载《中国法律评论》2022年第5期,第18页。
[22] 参见王新存:《地方人大在地方立法工作中如何贯彻落实宪法精神》,载《人大研究》2018年第11期,第12-15页。
[23] 参见吕泰峰:《民主、法制和宪法》,载许崇德主编:《宪法与民主政治》,中国检察出版社1994年版,第26页。
[24] 参见张庆福主编:《宪法学基本理论》(上卷),社会科学文献出版社1999年版,第228-229页。
[25] 参见林来梵:《建构中国宪法学自主知识体系的学理探索》,载《法学家》2024年第5期,第24页。
[26] 参见周叶中主编:《宪法》(第五版),高等教育出版社2020年版,第84-85页。
[27] 参见林来梵:《“八二宪法”的精神》,载《中国法律评论》2022年第5期,第19页。
[28] 参见陈焱光:《论“宪法基本原则”的变迁与科学建构——基于30年来宪法教科书内容的探讨》,载王瀚主编:《法学教育研究》(第10卷),法律出版社2014年版,第159-171页。
[29] 参见许安标:《关于〈中华人民共和国英雄烈士保护法(草案)〉的说明——2017年12月22日在第十二届全国人民代表大会常务委员会第三十一次会议上》,载《中华人民共和国全国人民代表大会常务委员会公报》2018年第3期,第393页。
[30] 参见沈春耀:《全国人民代表大会常务委员会法制工作委员会关于2019年备案审查工作情况的报告——2019年12月25日在第十三届全国人民代表大会常务委员会第十五次会议上》,载《中华人民共和国全国人民代表大会常务委员会公报》2020年第1期,第241页。
[31] 参见王俊峰:《论八二宪法的精神——重读〈修宪草案报告〉及彭真关于宪法实施的论述》,载《周口师范学院学报》2013年第1期,第88-89页。
[32] 参见阎天:《作为合宪性审查依据的宪法精神——论〈立法法〉原第四条的修正》,载《北京大学学报(哲学社会科学版)》2023年第3期,第156-158页。
[33] 参见任喜荣、张伟:《论宪法精神作为合宪性审查标准的适用》,载《北方法学》2024年第6期,第125页。
[34] “精神”除指“意识”之外,尚有“宗旨;主要的意义”之意,参见中国社会科学院语言研究所词典编辑室编:《现代汉语词典》(第7版),商务印书馆2016年版,第689页。
[35] 参见莫纪宏:《怎样发现宪法精神?》,载《法商研究》2023年第4期,第11页。
[36] 参见莫纪宏:《增强宪法自觉,促进宪法发展——习近平〈谱写新时代中国宪法实践新篇章——纪念现行宪法公布施行40周年〉核心要义解读》,载《法学》2023年第3期,第8-9页。
[37] 莫纪宏:《怎样发现宪法精神?》,载《法商研究》2023年第4期,第6页。
[38] 参见莫纪宏:《宪法相关规定直接实施工作机制的法理内涵与实践展开》,载《法学研究》2024年第5期,第7-8页。
[39] 参见莫纪宏:《怎样发现宪法精神?》,载《法商研究》2023年第4期,第7页以及第11-13页。
[40] 参见莫纪宏:《新立法法视角下宪法保留原则的特征及其规范功能》,载《政法论坛》2023年第5期,第71页。
[41] 参见莫纪宏:《宪法相关规定直接实施工作机制的法理内涵与实践展开》,载《法学研究》2024年第5期,第9页。
[42] 莫纪宏:《怎样发现宪法精神?》,载《法商研究》2023年第4期,第10页。
[43] 参见郑磊、王翔:《2021年备案审查工作报告概括评述——以“三有原则”为纲》,载《中国法律评论》2022年第5期,第192页。
[44] 参见邢斌文:《论全国人大及其常委会立法过程中的合宪性确认》,载《中国政法大学学报》2022年第6期,第102-114页。
[45] 参见左亦鲁:《合宪性审查中的宪法精神》,载《中国法学》2024年第3期,第29-35页。
[46] 虽然在后来这一研究中,作者并未明确承认宪法精神之内涵在当前实践中无法确定,但其对整体意义上宪法精神内涵的回避已变相透露出这一点,参见任喜荣、张伟:《论宪法精神作为合宪性审查标准的适用》,载《北方法学》2024年第6期,第124-128页。
[47] 参见左亦鲁:《合宪性审查中的宪法精神》,载《中国法学》2024年第3期,第35-40页。
[48] 参见杨海涛:《全国人大常委会援引宪法精神的实践类型与规范路径》,载《河南财经政法大学学报》2024年第3期,第17-19页。
[49] 参见任喜荣、张伟:《论宪法精神作为合宪性审查标准的适用》,载《北方法学》2024年第6期,第128-139页。
[50] 参见苏力:《想事,而不是想词——关于“法律语言”的片段思考》,载《东方法学》2023年第1期。
[51] 由于本文分析对象是全国人大常委会援引宪法精神的实践,所以选取的实例主要来自《全国人大常委会公报》,为精简注释计,后文在引用《全国人大常委会公报》中的内容时不再以脚注形式作额外说明,但在引用其他材料时仍会在脚注中标记清楚。
[52] 实事求是地说,直到2017年,合宪性审查制度才得以显性化。在这年,全国人大常委会首次听取法工委关于备案审查工作情况的报告。备案审查由此不再处于“鸭子凫水”的状态,内藏其中的事后合宪性审查亦随之“生长”。也正是在这年,作为规范概念的宪法精神才开始现身于立法活动中,相继出现在《民法总则》和《英雄烈士保护法》等草案的说明中,逐渐成为事前合宪性审查的重要标准。因此,适用宪法精神的实例主要发生在2017年以后。
[53] 需特别说明的是,“同命不同价”这一简称实质上与死亡赔偿金的性质不相符,法律设定这项制度的初衷并不是要对自然人的生命价值进行评估,而是要对死者近亲属未来可得收入的损失予以财产性赔偿,参见傅蔚冈:《“同命不同价”中的法与理——关于死亡赔偿金制度的反思》,载《法学》2006年第9期,第31-34页。尽管意识到这一错误,但鉴于社会公众和媒体均习惯性地以“同命不同价”一语指代该案,笔者在此仍不考虑变更这一简称。
[54] 张勇、严冬峰主编:《规范性文件备案审查案例选编(二)》,中国民主法制出版社2024年版,第66页。
[55] 武增等编:《辉煌四十年:现行宪法发展与实施报告》,法律出版社2023年版,第524页。
[56] 朱宁宁:《全国人大常委会法工委:视频等会议形式符合宪法法律原则和精神》,载《法制日报》2020年3月6日,第2版。
[57] 全国人大常委会法制工作委员会宪法室:《我国外商投资立法与宪法第十八条规定含义的与时俱进》,载《中国人大》2019年第7期,第20页。
[58] 参见朱宁宁:《部分地方对领取生育险设置门槛的规定被叫停》,载《法治日报》2022年9月20日,第6版。
[59] 参见张勇、严冬峰主编:《全国人民代表大会常务委员会关于完善和加强备案审查制度的决定理解与适用》,中国民主法制出版社2024年版,第43页。
[60] 参见杨海涛:《全国人大常委会援引宪法精神的实践类型与规范路径》,载《河南财经政法大学学报》2024年第3期,第13页。
[61] 正是因为这两个案例中宪法精神最终并未出现在公开的材料里,笔者才没有将之纳入到上表中。
[62] 参见左亦鲁:《从“鸭子凫水”到“蜻蜓点水”——备案审查中的宪法解释极简主义》,载《中国法律评论》2024年第5期,第80-93页。
[63] 参见谭清值:《宪法宣传教育的两种基本类型及其互动》,载《荆楚法学》2024年第5期。
[64] 参见武增等编:《辉煌四十年:现行宪法发展与实施报告》,法律出版社2023年版,第254页。
[65] 此处所称“作为宪法惯例的修宪工作程序”即指,中共中央在广泛征求各方面意见的基础上先形成《关于修改宪法部分内容的建议(草案)》,经中共中央全体会议审议和通过后,再将正式的《关于修改宪法部分内容的建议》向全国人大常委会提出。由于这道程序未被宪法规定,所以有学者将其称为“惯行性的前置加接程序”,参见林来梵:《宪法学讲义》(第四版),清华大学出版社2023年版,第116页。
[66] 尽管有学者仍将此视为宪法解释,但其最终也承认,这是在以突破文义的方式对宪法第八十六条规定予以实质解释。这便再次印证本文观点的正确性。参见江辉:《以宪法解释化解立法中的合宪性争议——从〈国务院组织法〉修改切入》,载《中国法律评论》2024年第5期,第109-121页。
[67] 无论是从文义上来说,还是从制度设计上来看,“有关法律问题的决定”都区别于“法律”,关于二者间关系的详细探讨,参见秦前红、刘怡达:《“有关法律问题的决定”:功能、性质与制度化》,载《广东社会科学》2017年第6期,第210-221页。
[68] “伴影理论”虽来自美国,但在我国也有所体现,参见秦前红、罗世龙:《平台言论审查:权源、困境及其突破》,载《荆楚法学》2024年第1期,第126-127页。
[69] 这里的“宪法文本规定”笼统指向作为合宪性审查标准的宪法规定和宪法原则,因为宪法原则终究是由宪法文本所明确,在形式上表现为宪法文本中的规定。下文亦如是。
[70] 参见黄文艺:《为形式法治理论辩护——兼评〈法治:理念与制度〉》,载《政法论坛》2008年第1期,第173-175页。
[71] See Philip Bobbitt,Constitutional Fate:Theory of the Constitution,Oxford University Press,1982,pp.93-119.
[72] See Philip Bobbitt,Constitutional Interpretation,Blackwell,1991,pp.20-22.
[73] See Mark Graber,A New Introduction to American Constitutionalism,Oxford University Press,2013,p.86.
[74] 参见王理万:《走向以人大制度为中心的合宪性审查制度》,载《人大研究》2021年第1期,第25页。
[75] 参见翟国强:《合宪性审查中推进宪法解释的策略与方案》,载《华东政法大学学报》2024年第6期,第32页。
[76] 参见沈春耀:《深入学习贯彻习近平总书记宪法重要论述精神 全面加强宪法实施和监督》,载《中国人大》2018年第11期,第21页。
[77] 参见田雷:《我国现行宪法1988年修改考》,载《中国政法大学学报》2024年第6期,第112-113页。
[78] 参见田雷:《我国现行宪法1988年修改考》,载《中国政法大学学报》2024年第6期,第112-118页。
[79] 张友渔:《一部具有现阶段中国特色的宪法——纪念新宪法颁布施行五周年》,载《中国法学》1988年第2期,第39页。
[80] 参见项淳一:《中华人民共和国宪法和党的基本路线——纪念宪法颁布五周年》,载《中国法学》1988年第1期,第5页。
[81] 参见任喜荣、张伟:《论宪法精神作为合宪性审查标准的适用》,载《北方法学》2024年第6期,第131-134页。
[82] 参见莫纪宏:《宪法原则的双重透视》,载《西北师大学报(社会科学版)》2025年第2期,第10-11页。